Go to The Journal of Clinical Investigation
  • About
  • Editors
  • Consulting Editors
  • For authors
  • Publication ethics
  • Publication alerts by email
  • Transfers
  • Advertising
  • Job board
  • Contact
  • Physician-Scientist Development
  • Current issue
  • Past issues
  • By specialty
    • COVID-19
    • Cardiology
    • Immunology
    • Metabolism
    • Nephrology
    • Oncology
    • Pulmonology
    • All ...
  • Videos
  • Collections
    • In-Press Preview
    • Resource and Technical Advances
    • Clinical Research and Public Health
    • Research Letters
    • Editorials
    • Perspectives
    • Physician-Scientist Development
    • Reviews
    • Top read articles

  • Current issue
  • Past issues
  • Specialties
  • In-Press Preview
  • Resource and Technical Advances
  • Clinical Research and Public Health
  • Research Letters
  • Editorials
  • Perspectives
  • Physician-Scientist Development
  • Reviews
  • Top read articles
  • About
  • Editors
  • Consulting Editors
  • For authors
  • Publication ethics
  • Publication alerts by email
  • Transfers
  • Advertising
  • Job board
  • Contact
Alternative polyadenylation reprogramming of MORC2 induced by NUDT21 loss promotes KIRC carcinogenesis
Yuqin Tan, Tong Zheng, Zijun Su, Min Chen, Suxiang Chen, Rui Zhang, Ruojiao Wang, Ke Li, Ning Na
Yuqin Tan, Tong Zheng, Zijun Su, Min Chen, Suxiang Chen, Rui Zhang, Ruojiao Wang, Ke Li, Ning Na
View: Text | PDF
Research Article Oncology

Alternative polyadenylation reprogramming of MORC2 induced by NUDT21 loss promotes KIRC carcinogenesis

  • Text
  • PDF
Abstract

Alternative polyadenylation (APA), a posttranscriptional mechanism of gene expression via determination of 3′UTR length, has an emerging role in carcinogenesis. Although abundant APA reprogramming is found in kidney renal clear cell carcinoma (KIRC), which is one of the major malignancies, whether APA functions in KIRC remains unknown. Herein, we found that chromatin modifier MORC2 gained oncogenic potential in KIRC among the genes with APA reprogramming, and moreover, its oncogenic potential was enhanced by 3′UTR shortening through stabilization of MORC2 mRNA. MORC2 was found to function in KIRC by downregulating tumor suppressor DAPK1 via DNA methylation. Mechanistically, MORC2 recruited DNMT3A to facilitate hypermethylation of the DAPK1 promoter, which was strengthened by 3′UTR shortening of MORC2. Furthermore, loss of APA regulator NUDT21, which was induced by DNMT3B-mediated promoter methylation, was identified as responsible for 3′UTR shortening of MORC2 in KIRC. Additionally, NUDT21 was confirmed to act as a tumor suppressor mainly depending on downregulation of MORC2. Finally, we designed an antisense oligonucleotide (ASO) to enhance NUDT21 expression and validated its antitumor effect in vivo and in vitro. This study uncovers the DNMT3B/NUDT21/APA/MORC2/DAPK1 regulatory axis in KIRC, disclosing the role of APA in KIRC and the crosstalk between DNA methylation and APA.

Authors

Yuqin Tan, Tong Zheng, Zijun Su, Min Chen, Suxiang Chen, Rui Zhang, Ruojiao Wang, Ke Li, Ning Na

×

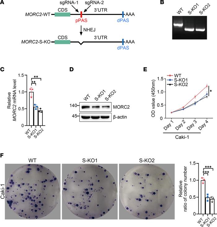
Figure 3

Deletion of short 3′UTR MORC2 impairs the proliferation of KIRC cells.

Options: View larger image (or click on image) Download as PowerPoint
Deletion of short 3′UTR MORC2 impairs the proliferation of KIRC cells.
(...
(A) Schematic diagram indicating the principle to construct MORC2-short KO (S-KO) Caki-1 cells. (B) PCR was performed to verify the construction of MORC2 S-KO Caki-1 cells. (C) qPCR was performed to evaluate the expression of MORC2 in WT and S-KO1/2 (clone nos. 1 and 2) Caki-1 cells (n = 3). (D) Immunoblotting was performed to evaluate the expression of MORC2 in WT and S-KO Caki-1 cells. (E) CCK8 assays were performed to evaluate the proliferation rate of WT and S-KO Caki-1 cells (n = 3). (F) Colony formation assays were performed and quantitatively analyzed to evaluate the clonogenicity of WT and S-KO Caki-1 cells (n = 3). All data represent the mean ± SD. One-way ANOVA with Tukey multiple-comparison test analyses were performed. *P < 0.05; **P < 0.01; ***P < 0.001.

Copyright © 2026 American Society for Clinical Investigation
ISSN 2379-3708

Sign up for email alerts