Go to The Journal of Clinical Investigation
  • About
  • Editors
  • Consulting Editors
  • For authors
  • Publication ethics
  • Publication alerts by email
  • Transfers
  • Advertising
  • Job board
  • Contact
  • Physician-Scientist Development
  • Current issue
  • Past issues
  • By specialty
    • COVID-19
    • Cardiology
    • Immunology
    • Metabolism
    • Nephrology
    • Oncology
    • Pulmonology
    • All ...
  • Videos
  • Collections
    • In-Press Preview
    • Resource and Technical Advances
    • Clinical Research and Public Health
    • Research Letters
    • Editorials
    • Perspectives
    • Physician-Scientist Development
    • Reviews
    • Top read articles

  • Current issue
  • Past issues
  • Specialties
  • In-Press Preview
  • Resource and Technical Advances
  • Clinical Research and Public Health
  • Research Letters
  • Editorials
  • Perspectives
  • Physician-Scientist Development
  • Reviews
  • Top read articles
  • About
  • Editors
  • Consulting Editors
  • For authors
  • Publication ethics
  • Publication alerts by email
  • Transfers
  • Advertising
  • Job board
  • Contact
Epithelial Gab1 calibrates RIPK3-dependent necroptosis to prevent intestinal inflammation
Jiaqi Xu, Shihao Li, Wei Jin, Hui Zhou, Tingting Zhong, Xiaoqing Cheng, Yujuan Fu, Peng Xiao, Hongqiang Cheng, Di Wang, Yuehai Ke, Zhinong Jiang, Xue Zhang
Jiaqi Xu, Shihao Li, Wei Jin, Hui Zhou, Tingting Zhong, Xiaoqing Cheng, Yujuan Fu, Peng Xiao, Hongqiang Cheng, Di Wang, Yuehai Ke, Zhinong Jiang, Xue Zhang
View: Text | PDF
Research Article Gastroenterology Inflammation

Epithelial Gab1 calibrates RIPK3-dependent necroptosis to prevent intestinal inflammation

  • Text
  • PDF
Abstract

As a hallmark of inflammatory bowel disease (IBD), elevated intestinal epithelial cell (IEC) death compromises the gut barrier, activating the inflammatory response and triggering more IEC death. However, the precise intracellular machinery that prevents IEC death and breaks this vicious feedback cycle remains largely unknown. Here, we report that Grb2-associated binder 1 (Gab1) expression is decreased in patients with IBD and inversely correlated with IBD severity. Gab1 deficiency in IECs accounted for the exacerbated colitis induced by dextran sodium sulfate owing to sensitizing IECs to receptor-interaction protein kinase 3–mediated (RIPK3-mediated) necroptosis, which irreversibly disrupted the homeostasis of the epithelial barrier and promoted intestinal inflammation. Mechanistically, Gab1 negatively regulated necroptosis signaling through inhibiting the formation of RIPK1/RIPK3 complex in response to TNF-α. Importantly, administration of RIPK3 inhibitor revealed a curative effect in epithelial Gab1-deficient mice. Further analysis indicated mice with Gab1 deletion were prone to inflammation-associated colorectal tumorigenesis. Collectively, our study defines a protective role for Gab1 in colitis and colitis-driven colorectal cancer by negatively regulating RIPK3-dependent necroptosis, which may serve as an important target to address necroptosis and intestinal inflammation–related disease.

Authors

Jiaqi Xu, Shihao Li, Wei Jin, Hui Zhou, Tingting Zhong, Xiaoqing Cheng, Yujuan Fu, Peng Xiao, Hongqiang Cheng, Di Wang, Yuehai Ke, Zhinong Jiang, Xue Zhang

×

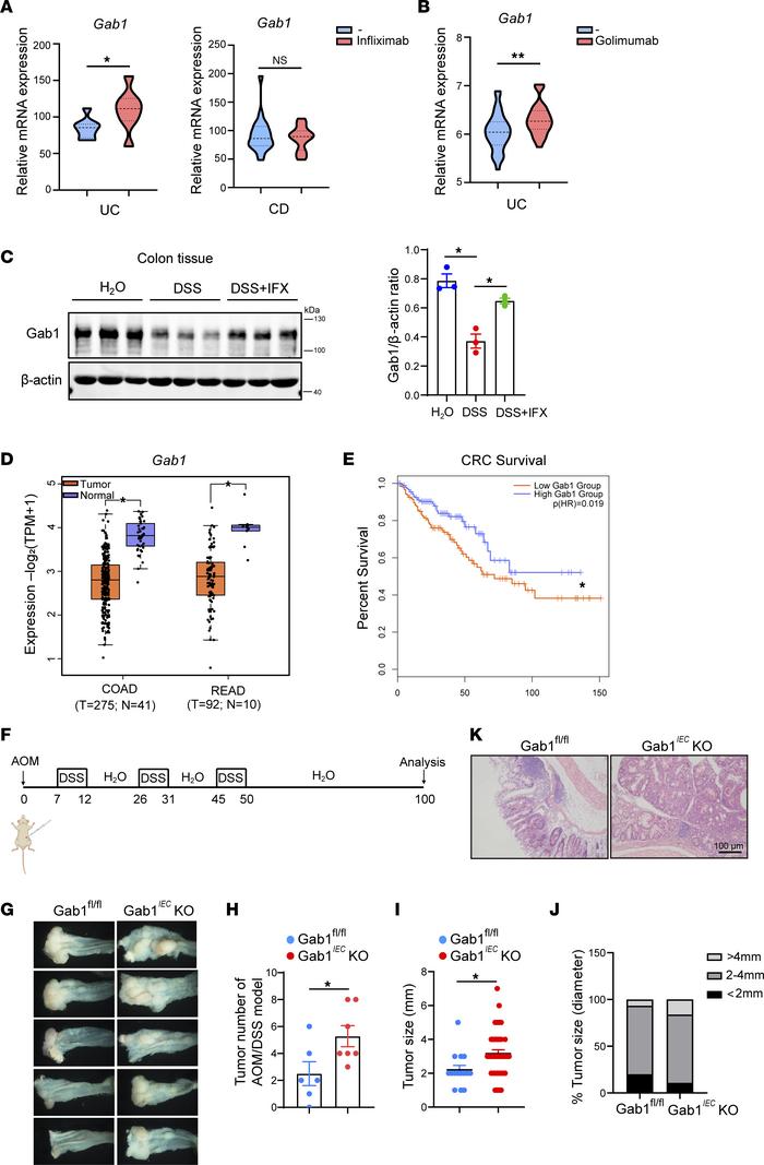
Figure 9

The clinical relevance of epithelial Gab1 in IBD treatment and CRC.

Options: View larger image (or click on image) Download as PowerPoint
The clinical relevance of epithelial Gab1 in IBD treatment and CRC.
(A) ...
(A) Gab1 mRNA expression in colon biopsies from IFX-responded UC and CD patients before or after first IFX induction. The data were obtained from GEO database GSE16879. (B) Gab1 mRNA expression in colon biopsies from golimumab-responded UC patients before or after first golimumab induction. The data were obtained from GEO database GSE92415. (C) Mice were subjected to a 7-day course of 3% DSS and treated with IFX intraperitoneally at day 5. Gab1 expression in colonic tissues was determined at day 10 by Western blotting, with quantifications shown on the right. n = 3 for each group. (D) Relative expression of Gab1 in CRC (including COAD and READ) and matched normal tissue samples from GEPIA-based TCGA database. Box plots show the interquartile range (box), median (line), and minimum and maximum (whiskers). (E) Kaplan-Meier plots of patients with CRC with high or low Gab1 expression; the data were collected from GEPIA-based TCGA database. (F) Schematic model of AOM/DSS-induced colitis-associated CRC (CAC). (G–J) Colorectal tumors were photographed (G) and the number of tumors per mouse (H), tumor size (I), as well as tumor diameter (J) were measured for each group. n = 6, 7, respectively. (K) Representative H&E staining of colonic sections from Gab1fl/fl and Gab1IEC-KO mice. n = 6, 7, respectively. Scale bar, 100 μm. Data are shown as mean ± SEM; statistical analysis was performed using 2-tailed Student’s t test (A, B, D, H, and I) and 1-way ANOVA with multiple comparisons test (C); *P < 0.05, **P < 0.01. COAD, colon adenocarcinoma; READ, rectal adenocarcinoma; CRC, colorectal cancer; TCGA, The Cancer Genome Atlas; AOM, azoxymethane.

Copyright © 2026 American Society for Clinical Investigation
ISSN 2379-3708

Sign up for email alerts