Go to The Journal of Clinical Investigation
  • About
  • Editors
  • Consulting Editors
  • For authors
  • Publication ethics
  • Publication alerts by email
  • Transfers
  • Advertising
  • Job board
  • Contact
  • Physician-Scientist Development
  • Current issue
  • Past issues
  • By specialty
    • COVID-19
    • Cardiology
    • Immunology
    • Metabolism
    • Nephrology
    • Oncology
    • Pulmonology
    • All ...
  • Videos
  • Collections
    • In-Press Preview
    • Resource and Technical Advances
    • Clinical Research and Public Health
    • Research Letters
    • Editorials
    • Perspectives
    • Physician-Scientist Development
    • Reviews
    • Top read articles

  • Current issue
  • Past issues
  • Specialties
  • In-Press Preview
  • Resource and Technical Advances
  • Clinical Research and Public Health
  • Research Letters
  • Editorials
  • Perspectives
  • Physician-Scientist Development
  • Reviews
  • Top read articles
  • About
  • Editors
  • Consulting Editors
  • For authors
  • Publication ethics
  • Publication alerts by email
  • Transfers
  • Advertising
  • Job board
  • Contact
Human T-bet+ B cell development is associated with BTK activity and suppressed by evobrutinib
Liza Rijvers, Jamie van Langelaar, Laurens Bogers, Marie-José Melief, Steven C. Koetzier, Katelijn M. Blok, Annet F. Wierenga-Wolf, Helga E. de Vries, Jasper Rip, Odilia B.J. Corneth, Rudi W. Hendriks, Roland Grenningloh, Ursula Boschert, Joost Smolders, Marvin M. van Luijn
Liza Rijvers, Jamie van Langelaar, Laurens Bogers, Marie-José Melief, Steven C. Koetzier, Katelijn M. Blok, Annet F. Wierenga-Wolf, Helga E. de Vries, Jasper Rip, Odilia B.J. Corneth, Rudi W. Hendriks, Roland Grenningloh, Ursula Boschert, Joost Smolders, Marvin M. van Luijn
View: Text | PDF
Research Article Immunology

Human T-bet+ B cell development is associated with BTK activity and suppressed by evobrutinib

  • Text
  • PDF
Abstract

Recent clinical trials have shown promising results for the next-generation Bruton’s tyrosine kinase (BTK) inhibitor evobrutinib in the treatment of multiple sclerosis (MS). BTK has a central role in signaling pathways that govern the development of B cells. Whether and how BTK activity shapes B cells as key drivers of MS is currently unclear. Compared with levels of BTK protein, we found higher levels of phospho-BTK in ex vivo blood memory B cells from patients with relapsing-remitting MS and secondary progressive MS compared with controls. In these MS groups, BTK activity was induced to a lesser extent after anti-IgM stimulation. BTK positively correlated with CXCR3 expression, both of which were increased in blood B cells from clinical responders to natalizumab (anti–VLA-4 antibody) treatment. Under in vitro T follicular helper–like conditions, BTK phosphorylation was enhanced by T-bet–inducing stimuli, IFN-γ and CpG-ODN, while the expression of T-bet and T-bet–associated molecules CXCR3, CD21, and CD11c was affected by evobrutinib. Furthermore, evobrutinib interfered with in vitro class switching, as well as memory recall responses, and disturbed CXCL10-mediated migration of CXCR3+ switched B cells through human brain endothelial monolayers. These findings demonstrate a functional link between BTK activity and disease-relevant B cells and offer valuable insights into how next-generation BTK inhibitors could modulate the clinical course of patients with MS.

Authors

Liza Rijvers, Jamie van Langelaar, Laurens Bogers, Marie-José Melief, Steven C. Koetzier, Katelijn M. Blok, Annet F. Wierenga-Wolf, Helga E. de Vries, Jasper Rip, Odilia B.J. Corneth, Rudi W. Hendriks, Roland Grenningloh, Ursula Boschert, Joost Smolders, Marvin M. van Luijn

×

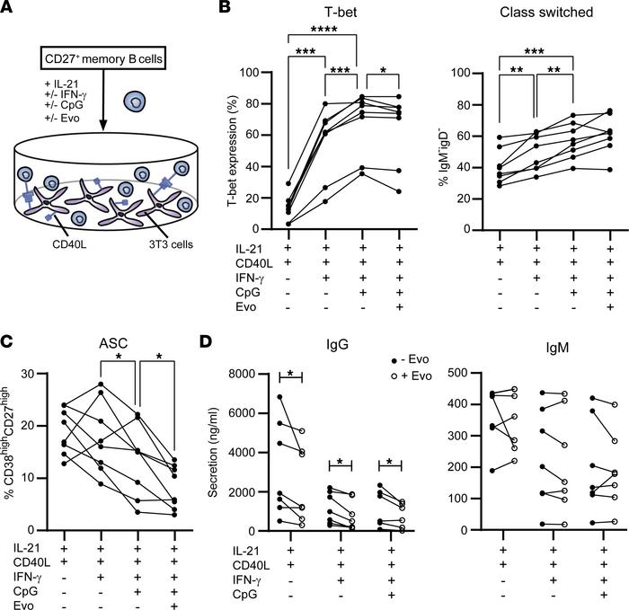
Figure 6

In vitro memory B cell differentiation into antibody-secreting cells is reduced by evobrutinib.

Options: View larger image (or click on image) Download as PowerPoint
In vitro memory B cell differentiation into antibody-secreting cells is ...
(A) Purified CD27+ memory B cells from healthy blood donors were cultured under Tfh-like conditions using IL-21 and CD40L-3T3 with and without IFN-γ, CpG, and/or evobrutinib (Evo) for 6 days. The percentages of (B) T-bet+ and class-switched (IgM–IgD–) memory B cells and (C) antibody-secreting cells (CD38hiCD27hi; ASC) were analyzed for 8 donors. FACS data were collected as described for Figure 4. (D) IgG and IgM secretion within the supernatants of these cultures, as determined by ELISA (n =7). ELISA measurements were performed in 2 independent experiments, with 3–4 samples per experiment. (B and C) repeated measures 1-way ANOVA with Fisher’s least significant difference post hoc tests and (D) Wilcoxon’s signed-rank tests were used. *P < 0.05, **P < 0.01, ***P < 0.001, ****P < 0.0001.

Copyright © 2026 American Society for Clinical Investigation
ISSN 2379-3708

Sign up for email alerts