Go to The Journal of Clinical Investigation
  • About
  • Editors
  • Consulting Editors
  • For authors
  • Publication ethics
  • Publication alerts by email
  • Transfers
  • Advertising
  • Job board
  • Contact
  • Physician-Scientist Development
  • Current issue
  • Past issues
  • By specialty
    • COVID-19
    • Cardiology
    • Immunology
    • Metabolism
    • Nephrology
    • Oncology
    • Pulmonology
    • All ...
  • Videos
  • Collections
    • In-Press Preview
    • Resource and Technical Advances
    • Clinical Research and Public Health
    • Research Letters
    • Editorials
    • Perspectives
    • Physician-Scientist Development
    • Reviews
    • Top read articles

  • Current issue
  • Past issues
  • Specialties
  • In-Press Preview
  • Resource and Technical Advances
  • Clinical Research and Public Health
  • Research Letters
  • Editorials
  • Perspectives
  • Physician-Scientist Development
  • Reviews
  • Top read articles
  • About
  • Editors
  • Consulting Editors
  • For authors
  • Publication ethics
  • Publication alerts by email
  • Transfers
  • Advertising
  • Job board
  • Contact
Reversal of ciliary mechanisms of disassembly rescues olfactory dysfunction in ciliopathies
Chao Xie, … , Robert J. Campbell, Jeffrey R. Martens
Chao Xie, … , Robert J. Campbell, Jeffrey R. Martens
Published June 30, 2022
Citation Information: JCI Insight. 2022;7(15):e158736. https://doi.org/10.1172/jci.insight.158736.
View: Text | PDF
Research Article Cell biology Genetics

Reversal of ciliary mechanisms of disassembly rescues olfactory dysfunction in ciliopathies

  • Text
  • PDF
Abstract

Ciliopathies are a class of genetic diseases resulting in cilia dysfunction in multiple organ systems, including the olfactory system. Currently, there are no available curative treatments for olfactory dysfunction and other symptoms in ciliopathies. The loss or shortening of olfactory cilia, as seen in multiple mouse models of the ciliopathy Bardet–Biedl syndrome (BBS), results in olfactory dysfunction. However, the underlying mechanism of the olfactory cilia reduction is unknown, thus limiting the development of therapeutic approaches for BBS and other ciliopathies. Here, we demonstrated that phosphatidylinositol 4,5-bisphosphate [PI(4,5)P2], a phosphoinositide typically excluded from olfactory cilia, aberrantly redistributed into the residual cilia of BBS mouse models, which caused F-actin ciliary infiltration. Importantly, PI(4,5)P2 and F-actin were necessary for olfactory cilia shortening. Using a gene therapeutic approach, the hydrolyzation of PI(4,5)P2 by overexpression of inositol polyphosphate-5-phosphatase E (INPP5E) restored cilia length and rescued odor detection and odor perception in BBS. Together, our data indicate that PI(4,5)P2/F-actin–dependent cilia disassembly is a common mechanism contributing to the loss of olfactory cilia in BBS and provide valuable pan-therapeutic intervention targets for the treatment of ciliopathies.

Authors

Chao Xie, Julien C. Habif, Kirill Ukhanov, Cedric R. Uytingco, Lian Zhang, Robert J. Campbell, Jeffrey R. Martens

×

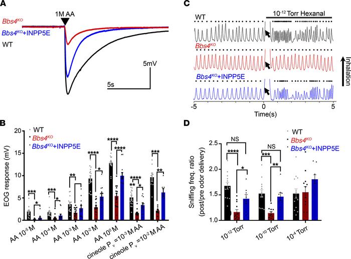
Figure 3

Overexpression of INPP5E rescues the impaired peripheral odor detection and odor perception of Bbs4KO mice.

Options: View larger image (or click on image) Download as PowerPoint
Overexpression of INPP5E rescues the impaired peripheral odor detection ...
(A) Representative EOG recording traces from the surface of the olfactory epithelium of WT, Bbs4KO, and INPP5E-treated Bbs4KO (Bbs4KO+INPP5E) mice in response to the delivery of 100 M AA. Arrowhead indicates the time point of odor delivery. (B) Quantified EOG data showing the reduced peripheral odor detection to different concentrations of AA and cineole in Bbs4KO mice had been significantly restored by ectopic expression of INPP5E. PV, vapor pressure. (WT, n = 12 animals; Bbs4KO, n = 10 animals; Bbs4KO+INPP5E, n = 10 animals.) (C) Representative plethysmograph traces before and during delivery of 10–12 Torr hexanal (arrow). Odorant (arrow) did not elicit high-frequency sniffing in Bbs4KO mice (middle), which was readily apparent in the WT (top) and INPP5E-treated Bbs4KO (Bbs4KO+INPP5E) (bottom) mice. (D) Detection thresholds of 13 WT, 12 Bbs4KO, and 8 Bbs4KO+INPP5E mice (average, 4 odors/mouse) indicating that reduced odorant sensitivity (i.e., increased detection thresholds) in Bbs4KO mice can be reduced by INPP5E treatment. The mouse was delivered 10 trials of vaporized mineral oil followed by presentations of an odorant at 10–12, 10–10, and 10–4 Torr. Sniffing frequency (freq.) ratios (sniffing Hz before vs. during odor) were compared between groups. One-way ANOVA, ****P < 0.0001, ***P < 0.001, **P < 0.01, *P < 0.05. Values represent mean ± SEM.

Copyright © 2025 American Society for Clinical Investigation
ISSN 2379-3708

Sign up for email alerts