Go to The Journal of Clinical Investigation
  • About
  • Editors
  • Consulting Editors
  • For authors
  • Publication ethics
  • Publication alerts by email
  • Transfers
  • Advertising
  • Job board
  • Contact
  • Physician-Scientist Development
  • Current issue
  • Past issues
  • By specialty
    • COVID-19
    • Cardiology
    • Immunology
    • Metabolism
    • Nephrology
    • Oncology
    • Pulmonology
    • All ...
  • Videos
  • Collections
    • In-Press Preview
    • Resource and Technical Advances
    • Clinical Research and Public Health
    • Research Letters
    • Editorials
    • Perspectives
    • Physician-Scientist Development
    • Reviews
    • Top read articles

  • Current issue
  • Past issues
  • Specialties
  • In-Press Preview
  • Resource and Technical Advances
  • Clinical Research and Public Health
  • Research Letters
  • Editorials
  • Perspectives
  • Physician-Scientist Development
  • Reviews
  • Top read articles
  • About
  • Editors
  • Consulting Editors
  • For authors
  • Publication ethics
  • Publication alerts by email
  • Transfers
  • Advertising
  • Job board
  • Contact
ATR represents a therapeutic vulnerability in clear cell renal cell carcinoma
Philipp Seidel, Anne Rubarth, Kyra Zodel, Asin Peighambari, Felix Neumann, Yannick Federkiel, Hsin Huang, Rouven Hoefflin, Mojca Adlesic, Christian Witt, David J. Hoffmann, Patrick Metzger, Ralph K. Lindemann, Frank T. Zenke, Christoph Schell, Melanie Boerries, Dominik von Elverfeldt, Wilfried Reichardt, Marie Follo, Joachim Albers, Ian J. Frew
Philipp Seidel, Anne Rubarth, Kyra Zodel, Asin Peighambari, Felix Neumann, Yannick Federkiel, Hsin Huang, Rouven Hoefflin, Mojca Adlesic, Christian Witt, David J. Hoffmann, Patrick Metzger, Ralph K. Lindemann, Frank T. Zenke, Christoph Schell, Melanie Boerries, Dominik von Elverfeldt, Wilfried Reichardt, Marie Follo, Joachim Albers, Ian J. Frew
View: Text | PDF
Research Article Oncology

ATR represents a therapeutic vulnerability in clear cell renal cell carcinoma

  • Text
  • PDF
Abstract

Metastatic clear cell renal cell carcinomas (ccRCCs) are resistant to DNA-damaging chemotherapies, limiting therapeutic options for patients whose tumors are resistant to tyrosine kinase inhibitors and/or immune checkpoint therapies. Here we show that mouse and human ccRCCs were frequently characterized by high levels of endogenous DNA damage and that cultured ccRCC cells exhibited intact cellular responses to chemotherapy-induced DNA damage. We identify that pharmacological inhibition of the DNA damage–sensing kinase ataxia telangiectasia and Rad3-related protein (ATR) with the orally administered, potent, and selective drug M4344 (gartisertib) induced antiproliferative effects in ccRCC cells. This effect was due to replication stress and accumulation of DNA damage in S phase. In some cells, DNA damage persisted into subsequent G2/M and G1 phases, leading to the frequent accumulation of micronuclei. Daily single-agent treatment with M4344 inhibited the growth of ccRCC xenograft tumors. M4344 synergized with chemotherapeutic drugs including cisplatin and carboplatin and the poly(ADP-ribose) polymerase inhibitor olaparib in mouse and human ccRCC cells. Weekly M4344 plus cisplatin treatment showed therapeutic synergy in ccRCC xenografts and was efficacious in an autochthonous mouse ccRCC model. These studies identify ATR inhibition as a potential novel therapeutic option for ccRCC.

Authors

Philipp Seidel, Anne Rubarth, Kyra Zodel, Asin Peighambari, Felix Neumann, Yannick Federkiel, Hsin Huang, Rouven Hoefflin, Mojca Adlesic, Christian Witt, David J. Hoffmann, Patrick Metzger, Ralph K. Lindemann, Frank T. Zenke, Christoph Schell, Melanie Boerries, Dominik von Elverfeldt, Wilfried Reichardt, Marie Follo, Joachim Albers, Ian J. Frew

×

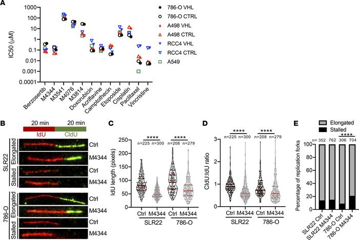
Figure 3

M4344 induces replication stress in ccRCC cells.

Options: View larger image (or click on image) Download as PowerPoint
M4344 induces replication stress in ccRCC cells.
(A) IC50 values based o...
(A) IC50 values based on 72-hour cell viability assays of the indicated cell lines infected with empty vector (CTRL) or pVHL-expressing vector (VHL) for the indicated drugs. (B) Examples of elongated and stalled DNA fibers in control or M4344-treated SLR22 and 786-O cells. (C) Quantification of the length of IdU-labeled fibers. (D) Quantification of the ratio of the lengths of CIdU to IdU in DNA replication fibers. Violin plots in C and D depict individual values, solid red lines show median, dotted red lines depict upper and lower quartiles, the number of analyzed fibers (n) is shown, and statistical differences between groups were assessed with the nonparametric Mann-Whitney test (****P < 0.0001). (E) Percentage of stalled and elongated replication forks. The number of analyzed fibers (n) is shown, and statistical differences between groups were assessed with Fisher’s exact test (****P < 0.0001).

Copyright © 2026 American Society for Clinical Investigation
ISSN 2379-3708

Sign up for email alerts