Go to The Journal of Clinical Investigation
  • About
  • Editors
  • Consulting Editors
  • For authors
  • Publication ethics
  • Publication alerts by email
  • Transfers
  • Advertising
  • Job board
  • Contact
  • Physician-Scientist Development
  • Current issue
  • Past issues
  • By specialty
    • COVID-19
    • Cardiology
    • Immunology
    • Metabolism
    • Nephrology
    • Oncology
    • Pulmonology
    • All ...
  • Videos
  • Collections
    • In-Press Preview
    • Resource and Technical Advances
    • Clinical Research and Public Health
    • Research Letters
    • Editorials
    • Perspectives
    • Physician-Scientist Development
    • Reviews
    • Top read articles

  • Current issue
  • Past issues
  • Specialties
  • In-Press Preview
  • Resource and Technical Advances
  • Clinical Research and Public Health
  • Research Letters
  • Editorials
  • Perspectives
  • Physician-Scientist Development
  • Reviews
  • Top read articles
  • About
  • Editors
  • Consulting Editors
  • For authors
  • Publication ethics
  • Publication alerts by email
  • Transfers
  • Advertising
  • Job board
  • Contact
Nuclear membrane ruptures underlie the vascular pathology in a mouse model of Hutchinson-Gilford progeria syndrome
Paul H. Kim, Natalie Y. Chen, Patrick J. Heizer, Yiping Tu, Thomas A. Weston, Jared L.-C. Fong, Navjot Kaur Gill, Amy C. Rowat, Stephen G. Young, Loren G. Fong
Paul H. Kim, Natalie Y. Chen, Patrick J. Heizer, Yiping Tu, Thomas A. Weston, Jared L.-C. Fong, Navjot Kaur Gill, Amy C. Rowat, Stephen G. Young, Loren G. Fong
View: Text | PDF
Research Article Vascular biology

Nuclear membrane ruptures underlie the vascular pathology in a mouse model of Hutchinson-Gilford progeria syndrome

  • Text
  • PDF
Abstract

The mutant nuclear lamin protein (progerin) produced in Hutchinson-Gilford progeria syndrome (HGPS) results in loss of arterial smooth muscle cells (SMCs), but the mechanism has been unclear. We found that progerin induces repetitive nuclear membrane (NM) ruptures, DNA damage, and cell death in cultured SMCs. Reducing lamin B1 expression and exposing cells to mechanical stress — to mirror conditions in the aorta — triggered more frequent NM ruptures. Increasing lamin B1 protein levels had the opposite effect, reducing NM ruptures and improving cell survival. Remarkably, raising lamin B1 levels increased nuclear compliance in cells and was able to offset the increased nuclear stiffness caused by progerin. In mice, lamin B1 expression in aortic SMCs is normally very low, and in mice with a targeted HGPS mutation (LmnaG609G), levels of lamin B1 decrease further with age while progerin levels increase. Those observations suggest that NM ruptures might occur in aortic SMCs in vivo. Indeed, studies in LmnaG609G mice identified NM ruptures in aortic SMCs, along with ultrastructural abnormalities in the cell nucleus that preceded SMC loss. Our studies identify NM ruptures in SMCs as likely causes of vascular pathology in HGPS.

Authors

Paul H. Kim, Natalie Y. Chen, Patrick J. Heizer, Yiping Tu, Thomas A. Weston, Jared L.-C. Fong, Navjot Kaur Gill, Amy C. Rowat, Stephen G. Young, Loren G. Fong

×

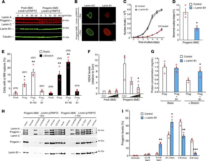
Figure 3

Lamin B1 reduces progerin’s toxicity and association with NMs.

Options: View larger image (or click on image) Download as PowerPoint
Lamin B1 reduces progerin’s toxicity and association with NMs.
(A) Weste...
(A) Western blot showing Dox-induced expression of mouse lamin B1 in PreA-SMCs and Prog-SMCs. (B) Microscopy images showing lamin B1 expression (red) in Prog-SMCs. Scale bar: 10 μm. (C) Growth curves showing that induced lamin B1 expression (blue circles) does not affect cell growth in control (black lines) or UV-treated SMCs (red lines). Mean ± SEM (n = 3 experiments). (D) Bar graph showing that lamin B1 overexpression (blue) reduces abnormal nuclear shape in Prog-SMCs (mean ± SEM, n = 3 experiments; Student’s t test, *P < 0.02). (E) Bar graph comparing the effects of lamin B1 knockdown (B1 KD) and lamin B1 overexpression (B1) on NM ruptures in Prog-SMCs under static (white bars) and stretched (black bars) conditions (mean ± SEM, n = 4 experiments). NM ruptures were compared with static PreA-SMCs by 2-way ANOVA (*P < 0.05, **P < 0.0001). The total numbers of cells examined are shown in parentheses above each bar. (F) Bar graph showing that lamin B1 reduces H2AX-γ levels in Prog-SMCs (mean ± SEM, n = 3 experiments). Levels were compared with control (Con) Prog-SMCs by ANOVA (*P < 0.01). (G) Bar graph showing that lamin B1 reduces cell death in stretched Prog-SMCs (mean ± SEM, n = 3 experiments; Student’s t test, *P < 0.05). Dead cells detach from membranes, reducing cell protein on the membranes (12). (H) Western blot showing that lamin B1 expression increases the solubility of progerin. Nuclei from Prog-SMCs were sequentially extracted as described in Methods and the soluble extracts analyzed by western blotting. (I) Bar graph comparing the extraction profiles for progerin in Prog-SMCs (white) and Prog-SMCs plus lamin B1 (blue) (mean ± SEM, n = 3 experiments; Student’s t test, *P < 0.02, **P < 0.01, ***P < 0.001).

Copyright © 2026 American Society for Clinical Investigation
ISSN 2379-3708

Sign up for email alerts