Go to The Journal of Clinical Investigation
  • About
  • Editors
  • Consulting Editors
  • For authors
  • Publication ethics
  • Publication alerts by email
  • Transfers
  • Advertising
  • Job board
  • Contact
  • Physician-Scientist Development
  • Current issue
  • Past issues
  • By specialty
    • COVID-19
    • Cardiology
    • Immunology
    • Metabolism
    • Nephrology
    • Oncology
    • Pulmonology
    • All ...
  • Videos
  • Collections
    • In-Press Preview
    • Resource and Technical Advances
    • Clinical Research and Public Health
    • Research Letters
    • Editorials
    • Perspectives
    • Physician-Scientist Development
    • Reviews
    • Top read articles

  • Current issue
  • Past issues
  • Specialties
  • In-Press Preview
  • Resource and Technical Advances
  • Clinical Research and Public Health
  • Research Letters
  • Editorials
  • Perspectives
  • Physician-Scientist Development
  • Reviews
  • Top read articles
  • About
  • Editors
  • Consulting Editors
  • For authors
  • Publication ethics
  • Publication alerts by email
  • Transfers
  • Advertising
  • Job board
  • Contact
Regulation of PPARα by APP in Alzheimer disease affects the pharmacological modulation of synaptic activity
Francisco Sáez-Orellana, Thomas Leroy, Floriane Ribeiro, Anna Kreis, Karelle Leroy, Fanny Lalloyer, Eric Baugé, Bart Staels, Charles Duyckaerts, Jean-Pierre Brion, Philippe Gailly, Jean-Noël Octave, Nathalie Pierrot
Francisco Sáez-Orellana, Thomas Leroy, Floriane Ribeiro, Anna Kreis, Karelle Leroy, Fanny Lalloyer, Eric Baugé, Bart Staels, Charles Duyckaerts, Jean-Pierre Brion, Philippe Gailly, Jean-Noël Octave, Nathalie Pierrot
View: Text | PDF
Research Article Neuroscience

Regulation of PPARα by APP in Alzheimer disease affects the pharmacological modulation of synaptic activity

  • Text
  • PDF
Abstract

Among genetic susceptibility loci associated with late-onset Alzheimer disease (LOAD), genetic polymorphisms identified in genes encoding lipid carriers led to the hypothesis that a disruption of lipid metabolism could promote disease progression. We previously reported that amyloid precursor protein (APP) involved in Alzheimer disease (AD) physiopathology impairs lipid synthesis needed for cortical networks’ activity and that activation of peroxisome proliferator–activated receptor α (PPARα), a metabolic regulator involved in lipid metabolism, improves synaptic plasticity in an AD mouse model. These observations led us to investigate a possible correlation between PPARα function and full-length APP expression. Here, we report that PPARα expression and activation were inversely related to APP expression both in LOAD brains and in early-onset AD cases with a duplication of the APP gene, but not in control human brains. Moreover, human APP expression decreased PPARA expression and its related target genes in transgenic mice and in cultured cortical cells, while opposite results were observed in APP-silenced cortical networks. In cultured neurons, APP-mediated decrease or increase in synaptic activity was corrected by a PPARα-specific agonist and antagonist, respectively. APP-mediated control of synaptic activity was abolished following PPARα deficiency, indicating a key function of PPARα in this process.

Authors

Francisco Sáez-Orellana, Thomas Leroy, Floriane Ribeiro, Anna Kreis, Karelle Leroy, Fanny Lalloyer, Eric Baugé, Bart Staels, Charles Duyckaerts, Jean-Pierre Brion, Philippe Gailly, Jean-Noël Octave, Nathalie Pierrot

×

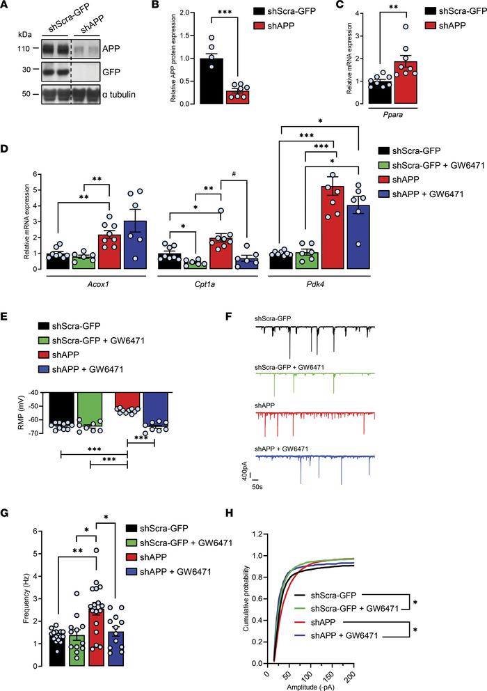
Figure 4

Pharmacological PPARα inhibition with GW6471 prevents APP knockdown–induced increases in the expression of PPAR target genes and synaptic activity in cortical cultures.

Options: View larger image (or click on image) Download as PowerPoint
Pharmacological PPARα inhibition with GW6471 prevents APP knockdown–indu...
Primary cultures of rat cortical cells expressing a shRNA targeting endogenous APP (shAPP) or a scrambled shRNA encoding GFP (shScra-GFP). At 13–14 DIV, cells were treated (+) or not (-) with PPARα antagonist GW6471 for 24 hours. (A) Representative immunoblot of cell lysates, 4 independent experiments (the lanes were run on the same gel but were noncontiguous). (B) APP expression/α-tubulin ratios (n = 7 of each analyzed in 4 independent experiments), mean ± SEM; Student’s t test (APP, P < 0.001). (C and D) Real time PCR analyses for Ppara, Acox1, Cpt1a, and Pdk4 mRNA levels (n = 6–8 for each condition analyzed in 6 independent experiments). Results were normalized to Rpl32 mRNA and compared with respective untreated (-) shScra-GFP control cells. Results are shown as mean ± SEM; Brown-Forsythe and Welch 1-way ANOVA tests followed by Dunnett’s T3 multiple comparisons test: (-) shAPP vs. (-) shScra-GFP: Ppara mRNA, P = 0.006, Acox1 mRNA, P = 0.008, Cpt1a mRNA, P = 0.043; Pdk4 mRNA, P = 0.0009; (+) shScra-GFP vs. (-) shScra-GFP: Cpt1a mRNA, P = 0.026; (+) shAPP vs. (-) shAPP: Cpt1a mRNA, P = 0.010. (E) RMP (n = 8–10 cells per group analyzed in 3 independent experiments). (F) Representative traces of total synaptic activity and (G) mean values of synaptic events’ frequency (n = 12–17 cells per group analyzed in 6 independent experiments). (H) Cumulative probability plot of the amplitude distribution (n = 15–27 cells per group in 7 independent experiments). (E–H) Brown-Forsythe and Welch 1-way ANOVA tests followed by Dunnett’s T3 multiple comparisons test. *P < 0.05, **P < 0.01, ***P < 0.001, #P < 0.05.

Copyright © 2026 American Society for Clinical Investigation
ISSN 2379-3708

Sign up for email alerts