Go to The Journal of Clinical Investigation
  • About
  • Editors
  • Consulting Editors
  • For authors
  • Publication ethics
  • Publication alerts by email
  • Transfers
  • Advertising
  • Job board
  • Contact
  • Physician-Scientist Development
  • Current issue
  • Past issues
  • By specialty
    • COVID-19
    • Cardiology
    • Immunology
    • Metabolism
    • Nephrology
    • Oncology
    • Pulmonology
    • All ...
  • Videos
  • Collections
    • In-Press Preview
    • Resource and Technical Advances
    • Clinical Research and Public Health
    • Research Letters
    • Editorials
    • Perspectives
    • Physician-Scientist Development
    • Reviews
    • Top read articles

  • Current issue
  • Past issues
  • Specialties
  • In-Press Preview
  • Resource and Technical Advances
  • Clinical Research and Public Health
  • Research Letters
  • Editorials
  • Perspectives
  • Physician-Scientist Development
  • Reviews
  • Top read articles
  • About
  • Editors
  • Consulting Editors
  • For authors
  • Publication ethics
  • Publication alerts by email
  • Transfers
  • Advertising
  • Job board
  • Contact
Adipocyte-like signature in ovarian cancer minimal residual disease identifies metabolic vulnerabilities of tumor-initiating cells
Mara Artibani, Kenta Masuda, Zhiyuan Hu, Pascal C. Rauher, Garry Mallett, Nina Wietek, Matteo Morotti, Kay Chong, Mohammad KaramiNejadRanjbar, Christos E. Zois, Sunanda Dhar, Salma El-Sahhar, Leticia Campo, Sarah P. Blagden, Stephen Damato, Pubudu N. Pathiraja, Shibani Nicum, Fergus Gleeson, Alexandros Laios, Abdulkhaliq Alsaadi, Laura Santana Gonzalez, Takeshi Motohara, Ashwag Albukhari, Zhen Lu, Robert C. Bast Jr., Adrian L. Harris, Christer S. Ejsing, Robin W. Klemm, Christopher Yau, Tatjana Sauka-Spengler, Ahmed Ashour Ahmed
Mara Artibani, Kenta Masuda, Zhiyuan Hu, Pascal C. Rauher, Garry Mallett, Nina Wietek, Matteo Morotti, Kay Chong, Mohammad KaramiNejadRanjbar, Christos E. Zois, Sunanda Dhar, Salma El-Sahhar, Leticia Campo, Sarah P. Blagden, Stephen Damato, Pubudu N. Pathiraja, Shibani Nicum, Fergus Gleeson, Alexandros Laios, Abdulkhaliq Alsaadi, Laura Santana Gonzalez, Takeshi Motohara, Ashwag Albukhari, Zhen Lu, Robert C. Bast Jr., Adrian L. Harris, Christer S. Ejsing, Robin W. Klemm, Christopher Yau, Tatjana Sauka-Spengler, Ahmed Ashour Ahmed
View: Text | PDF
Research Article Oncology

Adipocyte-like signature in ovarian cancer minimal residual disease identifies metabolic vulnerabilities of tumor-initiating cells

  • Text
  • PDF
Abstract

Similar to tumor-initiating cells (TICs), minimal residual disease (MRD) is capable of reinitiating tumors and causing recurrence. However, the molecular characteristics of solid tumor MRD cells and drivers of their survival have remained elusive. Here we performed dense multiregion transcriptomics analysis of paired biopsies from 17 ovarian cancer patients before and after chemotherapy. We reveal that while MRD cells share important molecular signatures with TICs, they are also characterized by an adipocyte-like gene expression signature and a portion of them had undergone epithelial-mesenchymal transition (EMT). In a cell culture MRD model, MRD-mimic cells showed the same phenotype and were dependent on fatty acid oxidation (FAO) for survival and resistance to cytotoxic agents. These findings identify EMT and FAO as attractive targets to eradicate MRD in ovarian cancer and make a compelling case for the further testing of FAO inhibitors in treating MRD.

Authors

Mara Artibani, Kenta Masuda, Zhiyuan Hu, Pascal C. Rauher, Garry Mallett, Nina Wietek, Matteo Morotti, Kay Chong, Mohammad KaramiNejadRanjbar, Christos E. Zois, Sunanda Dhar, Salma El-Sahhar, Leticia Campo, Sarah P. Blagden, Stephen Damato, Pubudu N. Pathiraja, Shibani Nicum, Fergus Gleeson, Alexandros Laios, Abdulkhaliq Alsaadi, Laura Santana Gonzalez, Takeshi Motohara, Ashwag Albukhari, Zhen Lu, Robert C. Bast Jr., Adrian L. Harris, Christer S. Ejsing, Robin W. Klemm, Christopher Yau, Tatjana Sauka-Spengler, Ahmed Ashour Ahmed

×

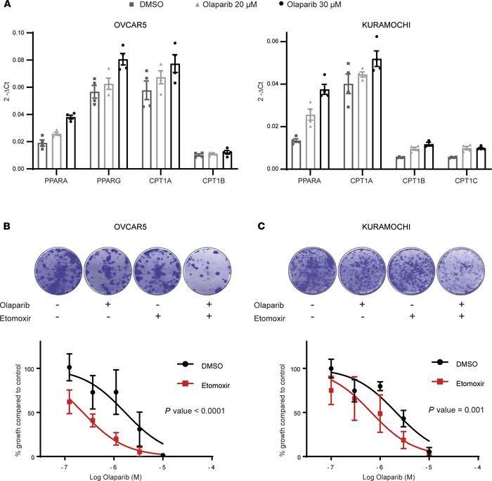
Figure 7

Inhibiting FAO enhances the cytotoxic effects of olaparib.

Options: View larger image (or click on image) Download as PowerPoint
Inhibiting FAO enhances the cytotoxic effects of olaparib.
(A) Quantitat...
(A) Quantitative real-time PCR of lipid metabolism genes in OVCAR5 (left) and KURAMOCHI (right) cells treated with different concentrations of the PARP inhibitor olaparib. The graph represents 2-ΔCt of 4 technical replicates from n = 1. (B) Representative images from colony-forming assays of OVCAR5 cells treated with olaparib and 40 μM etomoxir (upper panel). Graph shows dose response to olaparib treatment with and without etomoxir (lower panel). A comparison of fits (F test) was performed on n = 3 independent experiments. (C) Representative images from colony-forming assays of KURAMOCHI cells treated with olaparib and 40 μM etomoxir (upper panel). Graph shows dose response to olaparib treatment with and without etomoxir (lower panel). A comparison of fits (F test) was performed on n = 3 independent experiments.

Copyright © 2026 American Society for Clinical Investigation
ISSN 2379-3708

Sign up for email alerts