Go to The Journal of Clinical Investigation
  • About
  • Editors
  • Consulting Editors
  • For authors
  • Publication ethics
  • Publication alerts by email
  • Transfers
  • Advertising
  • Job board
  • Contact
  • Physician-Scientist Development
  • Current issue
  • Past issues
  • By specialty
    • COVID-19
    • Cardiology
    • Immunology
    • Metabolism
    • Nephrology
    • Oncology
    • Pulmonology
    • All ...
  • Videos
  • Collections
    • In-Press Preview
    • Resource and Technical Advances
    • Clinical Research and Public Health
    • Research Letters
    • Editorials
    • Perspectives
    • Physician-Scientist Development
    • Reviews
    • Top read articles

  • Current issue
  • Past issues
  • Specialties
  • In-Press Preview
  • Resource and Technical Advances
  • Clinical Research and Public Health
  • Research Letters
  • Editorials
  • Perspectives
  • Physician-Scientist Development
  • Reviews
  • Top read articles
  • About
  • Editors
  • Consulting Editors
  • For authors
  • Publication ethics
  • Publication alerts by email
  • Transfers
  • Advertising
  • Job board
  • Contact
REP1 deficiency causes systemic dysfunction of lipid metabolism and oxidative stress in choroideremia
Dulce Lima Cunha, Rose Richardson, Dhani Tracey-White, Alessandro Abbouda, Andreas Mitsios, Verena Horneffer-van der Sluis, Panteleimon Takis, Nicholas Owen, Jane Skinner, Ailsa A. Welch, Mariya Moosajee
Dulce Lima Cunha, Rose Richardson, Dhani Tracey-White, Alessandro Abbouda, Andreas Mitsios, Verena Horneffer-van der Sluis, Panteleimon Takis, Nicholas Owen, Jane Skinner, Ailsa A. Welch, Mariya Moosajee
View: Text | PDF
Research Article Metabolism Ophthalmology

REP1 deficiency causes systemic dysfunction of lipid metabolism and oxidative stress in choroideremia

  • Text
  • PDF
Abstract

Choroideremia (CHM) is an X-linked recessive chorioretinal dystrophy caused by mutations in CHM, encoding for Rab escort protein 1 (REP1). Loss of functional REP1 leads to the accumulation of unprenylated Rab proteins and defective intracellular protein trafficking, the putative cause for photoreceptor, retinal pigment epithelium (RPE), and choroidal degeneration. CHM is ubiquitously expressed, but adequate prenylation is considered to be achieved, outside the retina, through the isoform REP2. Recently, the possibility of systemic features in CHM has been debated; therefore, in this study, whole metabolomic analysis of plasma samples from 25 CHM patients versus age- and sex-matched controls was performed. Results showed plasma alterations in oxidative stress–related metabolites, coupled with alterations in tryptophan metabolism, leading to significantly raised serotonin levels. Lipid metabolism was disrupted with decreased branched fatty acids and acylcarnitines, suggestive of dysfunctional lipid oxidation, as well as imbalances of several sphingolipids and glycerophospholipids. Targeted lipidomics of the chmru848 zebrafish provided further evidence for dysfunction, with the use of fenofibrate over simvastatin circumventing the prenylation pathway to improve the lipid profile and increase survival. This study provides strong evidence for systemic manifestations of CHM and proposes potentially novel pathomechanisms and targets for therapeutic consideration.

Authors

Dulce Lima Cunha, Rose Richardson, Dhani Tracey-White, Alessandro Abbouda, Andreas Mitsios, Verena Horneffer-van der Sluis, Panteleimon Takis, Nicholas Owen, Jane Skinner, Ailsa A. Welch, Mariya Moosajee

×

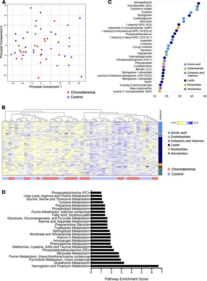
Figure 1

Global metabolomic analysis of choroideremia (CHM) patients versus age- and sex-matched controls.

Options: View larger image (or click on image) Download as PowerPoint
Global metabolomic analysis of choroideremia (CHM) patients versus age- ...
(A) Principal component analysis (PCA). Control and CHM samples are represented as blue and red circles, respectively (n = 25 each group). (B) Cluster analysis of control and CHM samples show no clear separation between groups. (C) Top 30 metabolites detected by random forest analysis based on importance to group separation. (D) Pathway analysis calculated using MetaboLync pathway analysis (MPA) software. Pathways with MPA score higher than 1 were considered.

Copyright © 2026 American Society for Clinical Investigation
ISSN 2379-3708

Sign up for email alerts