Go to The Journal of Clinical Investigation
  • About
  • Editors
  • Consulting Editors
  • For authors
  • Publication ethics
  • Publication alerts by email
  • Transfers
  • Advertising
  • Job board
  • Contact
  • Physician-Scientist Development
  • Current issue
  • Past issues
  • By specialty
    • COVID-19
    • Cardiology
    • Immunology
    • Metabolism
    • Nephrology
    • Oncology
    • Pulmonology
    • All ...
  • Videos
  • Collections
    • In-Press Preview
    • Resource and Technical Advances
    • Clinical Research and Public Health
    • Research Letters
    • Editorials
    • Perspectives
    • Physician-Scientist Development
    • Reviews
    • Top read articles

  • Current issue
  • Past issues
  • Specialties
  • In-Press Preview
  • Resource and Technical Advances
  • Clinical Research and Public Health
  • Research Letters
  • Editorials
  • Perspectives
  • Physician-Scientist Development
  • Reviews
  • Top read articles
  • About
  • Editors
  • Consulting Editors
  • For authors
  • Publication ethics
  • Publication alerts by email
  • Transfers
  • Advertising
  • Job board
  • Contact
Vaccine delivery alerts innate immune systems for more immunogenic vaccination
Zhuofan Li, Yan Cao, Yibo Li, Yiwen Zhao, Xinyuan Chen
Zhuofan Li, Yan Cao, Yibo Li, Yiwen Zhao, Xinyuan Chen
View: Text | PDF
Research Article Vaccines

Vaccine delivery alerts innate immune systems for more immunogenic vaccination

  • Text
  • PDF
Abstract

Vaccine delivery technologies are mainly designed to minimally invasively deliver vaccines to target tissues with little or no adjuvant effects. This study presents a prototype laser-based powder delivery (LPD) with inherent adjuvant effects for more immunogenic vaccination without incorporation of external adjuvants. LPD takes advantage of aesthetic ablative fractional laser to generate skin microchannels to support high-efficient vaccine delivery and at the same time creates photothermal stress in microchannel-surrounding tissues to boost vaccination. LPD could significantly enhance pandemic influenza 2009 H1N1 vaccine immunogenicity and protective efficacy as compared with needle-based intradermal delivery in murine models. The ablative fractional laser was found to induce host DNA release, activate NLR family pyrin domain containing 3 inflammasome, and stimulate IL-1β release despite their dispensability for laser adjuvant effects. Instead, the ablative fractional laser activated MyD88 to mediate its adjuvant effects by potentiation of antigen uptake, maturation, and migration of dendritic cells. LPD also induced minimal local or systemic adverse reactions due to the microfractional and sustained vaccine delivery. Our data support the development of self-adjuvanted vaccine delivery technologies by intentional induction of well-controlled tissue stress to alert innate immune systems for more immunogenic vaccination.

Authors

Zhuofan Li, Yan Cao, Yibo Li, Yiwen Zhao, Xinyuan Chen

×

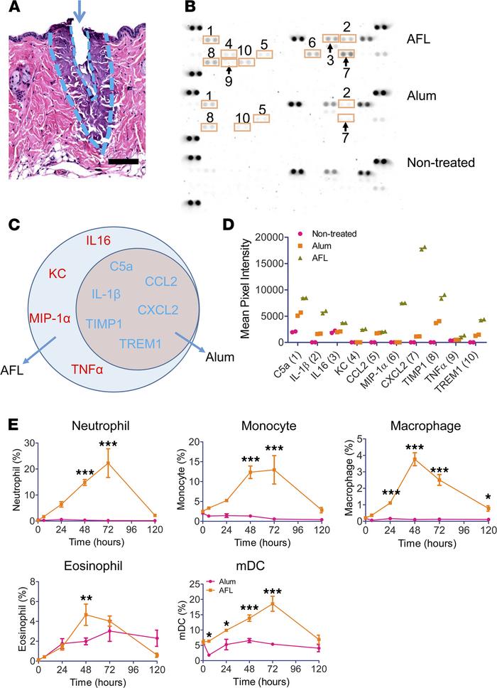
Figure 5

AFL induces strong local inflammation.

Options: View larger image (or click on image) Download as PowerPoint
AFL induces strong local inflammation.
(A) Lateral back skin of BALB/c m...
(A) Lateral back skin of BALB/c mice was exposed to AFL, dissected right after treatment, and subjected to histological analysis. Representative skin MC (arrow) and thermal damage zone are shown. Edges of skin MC and thermal damage zone were marked with dashed blue lines. Scale bar: 100 μm. (B–D) Lateral back skin of BALB/c mice was exposed to AFL, intradermally injected with Alum adjuvant, or left nontreated. Skin was dissected 24 hours later. Total proteins were extracted, pooled (n = 3), and subjected to membrane immunoblotting analysis of cytokine levels. Representative immunoblotting images (B). The commonly and differentially stimulated cytokines by AFL and ID Alum adjuvant (C). Mean pixel intensities of different cytokines in B were measured by ImageJ (NIH) and compared (D). The duplicate cytokine spots within the rectangles in B are labeled with numbers to indicate increased cytokine levels after treatment. The corresponding cytokine name can be found in D (x axis). (E) Innate immune cell recruitment after AFL treatment and ID Alum adjuvant injection. Lateral back skin of mice was exposed to AFL or intradermally injected with Alum adjuvant. Skin was excised at different time points. Single-cell suspensions were prepared followed by immunostaining and flow cytometry analysis. Percentage of neutrophils, monocytes, macrophages, eosinophils, and mDCs in total skin cells is shown. Gating strategies are shown in Supplemental Figure 2E. n = 4. Two-way ANOVA with Bonferroni’s posttest was used to compare differences between groups at different time points (E). *, P < 0.05; **, P < 0.01; ***, P < 0.001.

Copyright © 2026 American Society for Clinical Investigation
ISSN 2379-3708

Sign up for email alerts