Go to The Journal of Clinical Investigation
  • About
  • Editors
  • Consulting Editors
  • For authors
  • Publication ethics
  • Publication alerts by email
  • Transfers
  • Advertising
  • Job board
  • Contact
  • Physician-Scientist Development
  • Current issue
  • Past issues
  • By specialty
    • COVID-19
    • Cardiology
    • Immunology
    • Metabolism
    • Nephrology
    • Oncology
    • Pulmonology
    • All ...
  • Videos
  • Collections
    • In-Press Preview
    • Resource and Technical Advances
    • Clinical Research and Public Health
    • Research Letters
    • Editorials
    • Perspectives
    • Physician-Scientist Development
    • Reviews
    • Top read articles

  • Current issue
  • Past issues
  • Specialties
  • In-Press Preview
  • Resource and Technical Advances
  • Clinical Research and Public Health
  • Research Letters
  • Editorials
  • Perspectives
  • Physician-Scientist Development
  • Reviews
  • Top read articles
  • About
  • Editors
  • Consulting Editors
  • For authors
  • Publication ethics
  • Publication alerts by email
  • Transfers
  • Advertising
  • Job board
  • Contact
lncRNA DRAIR is downregulated in diabetic monocytes and modulates the inflammatory phenotype via epigenetic mechanisms
Marpadga A. Reddy, Vishnu Amaram, Sadhan Das, Vinay Singh Tanwar, Rituparna Ganguly, Mei Wang, Linda Lanting, Lingxiao Zhang, Maryam Abdollahi, Zhuo Chen, Xiwei Wu, Sridevi Devaraj, Rama Natarajan
Marpadga A. Reddy, Vishnu Amaram, Sadhan Das, Vinay Singh Tanwar, Rituparna Ganguly, Mei Wang, Linda Lanting, Lingxiao Zhang, Maryam Abdollahi, Zhuo Chen, Xiwei Wu, Sridevi Devaraj, Rama Natarajan
View: Text | PDF
Research Article Inflammation Metabolism

lncRNA DRAIR is downregulated in diabetic monocytes and modulates the inflammatory phenotype via epigenetic mechanisms

  • Text
  • PDF
Abstract

Long noncoding RNAs (lncRNAs) are increasingly implicated in the pathology of diabetic complications. Here, we examined the role of lncRNAs in monocyte dysfunction and inflammation associated with human type 2 diabetes mellitus (T2D). RNA sequencing analysis of CD14+ monocytes from patients with T2D versus healthy controls revealed downregulation of antiinflammatory and antiproliferative genes, along with several lncRNAs, including a potentially novel divergent lncRNA diabetes regulated antiinflammatory RNA (DRAIR) and its nearby gene CPEB2. High glucose and palmitic acid downregulated DRAIR in cultured CD14+ monocytes, whereas antiinflammatory cytokines and monocyte-to-macrophage differentiation upregulated DRAIR via KLF4 transcription factor. DRAIR overexpression increased antiinflammatory and macrophage differentiation genes but inhibited proinflammatory genes. Conversely, DRAIR knockdown attenuated antiinflammatory genes, promoted inflammatory responses, and inhibited phagocytosis. DRAIR regulated target gene expression through interaction with chromatin, as well as inhibition of the repressive epigenetic mark H3K9me2 and its corresponding methyltransferase G9a. Mouse orthologous Drair and Cpeb2 were also downregulated in peritoneal macrophages from T2D db/db mice, and Drair knockdown in nondiabetic mice enhanced proinflammatory genes in macrophages. Thus, DRAIR modulates the inflammatory phenotype of monocytes/macrophages via epigenetic mechanisms, and its downregulation in T2D may promote chronic inflammation. Augmentation of endogenous lncRNAs like DRAIR could serve as novel antiinflammatory therapies for diabetic complications.

Authors

Marpadga A. Reddy, Vishnu Amaram, Sadhan Das, Vinay Singh Tanwar, Rituparna Ganguly, Mei Wang, Linda Lanting, Lingxiao Zhang, Maryam Abdollahi, Zhuo Chen, Xiwei Wu, Sridevi Devaraj, Rama Natarajan

×

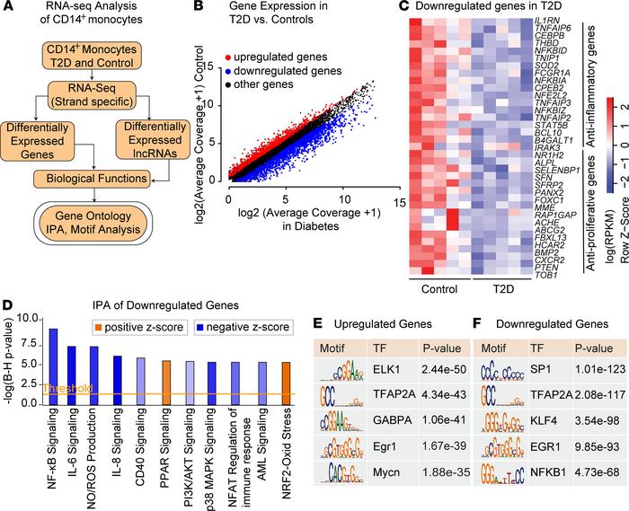
Figure 1

Type 2 diabetes inhibits antiinflammatory and antiproliferation genes in human CD14+ monocytes.

Options: View larger image (or click on image) Download as PowerPoint
Type 2 diabetes inhibits antiinflammatory and antiproliferation genes in...
(A) Scheme showing RNA-seq analysis pipeline and downstream analyses of CD14+ monocytes from volunteers with and without T2D. (B) Scatter plot of differentially expressed genes (DEGs) in T2D monocytes versus controls (log2 fold change ≥ 2, FDR < 0.05 versus control monocytes, n = 5 each). (C) Heatmap showing downregulation of key antiinflammatory and antiproliferative genes in T2D monocytes. (D) Enrichment of canonical signaling pathways associated with inflammation in downregulated genes. B–H, Benjamini-Hochberg. (E and F) Transcription factor (TF) motifs enriched in the promoters (–1000 bp to +500 bp) of DEGs in T2D monocytes. Adjusted P values (B–H method) are shown.

Copyright © 2026 American Society for Clinical Investigation
ISSN 2379-3708

Sign up for email alerts