Go to The Journal of Clinical Investigation
  • About
  • Editors
  • Consulting Editors
  • For authors
  • Publication ethics
  • Publication alerts by email
  • Transfers
  • Advertising
  • Job board
  • Contact
  • Physician-Scientist Development
  • Current issue
  • Past issues
  • By specialty
    • COVID-19
    • Cardiology
    • Immunology
    • Metabolism
    • Nephrology
    • Oncology
    • Pulmonology
    • All ...
  • Videos
  • Collections
    • In-Press Preview
    • Resource and Technical Advances
    • Clinical Research and Public Health
    • Research Letters
    • Editorials
    • Perspectives
    • Physician-Scientist Development
    • Reviews
    • Top read articles

  • Current issue
  • Past issues
  • Specialties
  • In-Press Preview
  • Resource and Technical Advances
  • Clinical Research and Public Health
  • Research Letters
  • Editorials
  • Perspectives
  • Physician-Scientist Development
  • Reviews
  • Top read articles
  • About
  • Editors
  • Consulting Editors
  • For authors
  • Publication ethics
  • Publication alerts by email
  • Transfers
  • Advertising
  • Job board
  • Contact
Early defects in mucopolysaccharidosis type IIIC disrupt excitatory synaptic transmission
Camila Pará, Poulomee Bose, Luigi Bruno, Erika Freemantle, Mahsa Taherzadeh, Xuefang Pan, Chanshuai Han, Peter S. McPherson, Jean-Claude Lacaille, Éric Bonneil, Pierre Thibault, Claire O’Leary, Brian Bigger, Carlos Ramon Morales, Graziella Di Cristo, Alexey V. Pshezhetsky
Camila Pará, Poulomee Bose, Luigi Bruno, Erika Freemantle, Mahsa Taherzadeh, Xuefang Pan, Chanshuai Han, Peter S. McPherson, Jean-Claude Lacaille, Éric Bonneil, Pierre Thibault, Claire O’Leary, Brian Bigger, Carlos Ramon Morales, Graziella Di Cristo, Alexey V. Pshezhetsky
View: Text | PDF
Research Article Genetics Neuroscience

Early defects in mucopolysaccharidosis type IIIC disrupt excitatory synaptic transmission

  • Text
  • PDF
Abstract

The majority of patients affected with lysosomal storage disorders (LSD) exhibit neurological symptoms. For mucopolysaccharidosis type IIIC (MPSIIIC), the major burdens are progressive and severe neuropsychiatric problems and dementia, primarily thought to stem from neurodegeneration. Using the MPSIIIC mouse model, we studied whether clinical manifestations preceding massive neurodegeneration arise from synaptic dysfunction. Reduced levels or abnormal distribution of multiple synaptic proteins were revealed in cultured hippocampal and CA1 pyramidal MPSIIIC neurons. These defects were rescued by virus-mediated gene correction. Dendritic spines were reduced in pyramidal neurons of mouse models of MPSIIIC and other (Tay-Sachs, sialidosis) LSD as early as at P10. MPSIIIC neurons also presented alterations in frequency and amplitude of miniature excitatory and inhibitory postsynaptic currents, sparse synaptic vesicles, reduced postsynaptic densities, disorganized microtubule networks, and partially impaired axonal transport of synaptic proteins. Furthermore, postsynaptic densities were reduced in postmortem cortices of human MPS patients, suggesting that the pathology is a common hallmark for neurological LSD. Together, our results demonstrate that lysosomal storage defects cause early alterations in synaptic structure and abnormalities in neurotransmission originating from impaired synaptic vesicular transport, and they suggest that synaptic defects could be targeted to treat behavioral and cognitive defects in neurological LSD patients.

Authors

Camila Pará, Poulomee Bose, Luigi Bruno, Erika Freemantle, Mahsa Taherzadeh, Xuefang Pan, Chanshuai Han, Peter S. McPherson, Jean-Claude Lacaille, Éric Bonneil, Pierre Thibault, Claire O’Leary, Brian Bigger, Carlos Ramon Morales, Graziella Di Cristo, Alexey V. Pshezhetsky

×

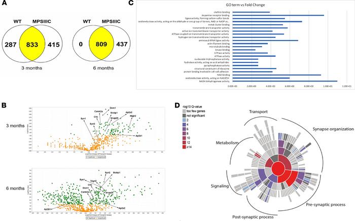
Figure 8

Semiquantitative LC-MS/MS analysis of proteins present in synaptosomes from brains of 3- and 6-month-old mice reveals deficiencies of synaptic, mitochondrial, and trafficking vesicle–associated proteins in MPSIIIC mice.

Options: View larger image (or click on image) Download as PowerPoint
Semiquantitative LC-MS/MS analysis of proteins present in synaptosomes f...
(A) Total number of proteins identified by LC-MS/MS in synaptosomes extracted from the brains of WT and MPSIIIC mice at 3 and 6 months of age. (B) Volcano plots of the proteins identified in synaptosomes showing proteins that are statistically different between WT and MPSIIIC. (C) Gene ontology (GO) terms versus fold-change of the proteins reduced in MPSIIIC synaptosomes. The data represent values where the Benjamini-Hochberg-corrected P value is below the highest Benjamini-Hochberg-corrected P value for the GO terms. (D) Numbers of q values per ontology term showing significantly enriched biological processes. The q values represent P values adjusted for FDR: q value = P value × (total number of hypotheses tested)/(rank of the P value).

Copyright © 2026 American Society for Clinical Investigation
ISSN 2379-3708

Sign up for email alerts