Go to The Journal of Clinical Investigation
  • About
  • Editors
  • Consulting Editors
  • For authors
  • Publication ethics
  • Publication alerts by email
  • Transfers
  • Advertising
  • Job board
  • Contact
  • Physician-Scientist Development
  • Current issue
  • Past issues
  • By specialty
    • COVID-19
    • Cardiology
    • Immunology
    • Metabolism
    • Nephrology
    • Oncology
    • Pulmonology
    • All ...
  • Videos
  • Collections
    • In-Press Preview
    • Resource and Technical Advances
    • Clinical Research and Public Health
    • Research Letters
    • Editorials
    • Perspectives
    • Physician-Scientist Development
    • Reviews
    • Top read articles

  • Current issue
  • Past issues
  • Specialties
  • In-Press Preview
  • Resource and Technical Advances
  • Clinical Research and Public Health
  • Research Letters
  • Editorials
  • Perspectives
  • Physician-Scientist Development
  • Reviews
  • Top read articles
  • About
  • Editors
  • Consulting Editors
  • For authors
  • Publication ethics
  • Publication alerts by email
  • Transfers
  • Advertising
  • Job board
  • Contact
Fatty acid binding protein 4 promotes autoimmune diabetes by recruitment and activation of pancreatic islet macrophages
Yang Xiao, Lingling Shu, Xiaoping Wu, Yang Liu, Lai Yee Cheong, Boya Liao, Xiaoyu Xiao, Ruby L.C. Hoo, Zhiguang Zhou, Aimin Xu
Yang Xiao, Lingling Shu, Xiaoping Wu, Yang Liu, Lai Yee Cheong, Boya Liao, Xiaoyu Xiao, Ruby L.C. Hoo, Zhiguang Zhou, Aimin Xu
View: Text | PDF
Research Article Endocrinology

Fatty acid binding protein 4 promotes autoimmune diabetes by recruitment and activation of pancreatic islet macrophages

  • Text
  • PDF
Abstract

Both innate and adaptive immune cells are critical players in autoimmune destruction of insulin-producing β cells in type 1 diabetes. However, the early pathogenic events triggering the recruitment and activation of innate immune cells in islets remain obscure. Here we show that circulating fatty acid binding protein 4 (FABP4) level was significantly elevated in patients with type 1 diabetes and their first-degree relatives and positively correlated with the titers of several islet autoantibodies. In nonobese diabetic (NOD) mice, increased FABP4 expression in islet macrophages started from the neonatal period, well before the occurrence of overt diabetes. Furthermore, the spontaneous development of autoimmune diabetes in NOD mice was markedly reduced by pharmacological inhibition or genetic ablation of FABP4 or adoptive transfer of FABP4-deficient bone marrow cells. Mechanistically, FABP4 activated innate immune responses in islets by enhancing the infiltration and polarization of macrophages to proinflammatory M1 subtype, thus creating an inflammatory milieu required for activation of diabetogenic CD8+ T cells and shift of CD4+ helper T cells toward Th1 subtypes. These findings demonstrate FABP4 as a possible early mediator for β cell autoimmunity by facilitating crosstalk between innate and adaptive immune cells, suggesting that pharmacological inhibition of FABP4 may represent a promising therapeutic strategy for autoimmune diabetes.

Authors

Yang Xiao, Lingling Shu, Xiaoping Wu, Yang Liu, Lai Yee Cheong, Boya Liao, Xiaoyu Xiao, Ruby L.C. Hoo, Zhiguang Zhou, Aimin Xu

×

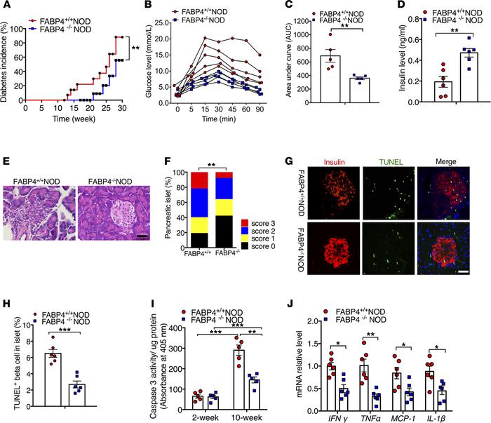
Figure 4

Genetic disruption of FABP4 alleviates autoimmune destruction of β cells and diabetes in NOD mice.

Options: View larger image (or click on image) Download as PowerPoint
Genetic disruption of FABP4 alleviates autoimmune destruction of β cells...
(A) Incidence of diabetes in FABP4+/+NOD and FABP4–/–NOD mice at different ages. Diabetes incidence was diagrammed with the Kaplan-Meier method, and incidences between different groups were compared with the log-rank test (n = 18). (B) Glucose excursion curve for each individual mice after receiving glucose challenge, (C) the quantification of area under curve in glucose tolerance test, and (D) circulating insulin levels at 16 weeks of age (n = 6). (E) Representative images of H&E analysis for pancreatic sections and (F) insulitis scores in 10-week-old female FABP4+/+NOD and FABP4–/–NOD mice (n = 6). (G) Representative images of IHC staining of TUNEL (red) and insulin (green) in pancreases of 10-week-old female FABP4+/+NOD and FABP4–/–NOD mice. Scale bar: 20 mm, with original magnification of 400× (n = 6). (H) The quantification of absolute TUNEL-positive β cells in islets (n = 6). (I) Caspase-3 activity in islets lysate of 2-week- and 10-week-old FABP4+/+NOD and FABP4–/–NOD mice measured by Caspase-3 Fluorometric Assay Kit (n = 6). (J) The relative mRNA abundance of inflammatory cytokines (IFNγ, TNFα, IL1β, and MCP1) in the islets of FABP4+/+NOD and FABP4–/–NOD mice (n = 6). Data are expressed as mean ± standard deviation. Statistical significance was determined by 1-way analysis of variance or Student’s t test. *P < 0.05, **P < 0.01, ***P < 0.001.

Copyright © 2026 American Society for Clinical Investigation
ISSN 2379-3708

Sign up for email alerts