Go to The Journal of Clinical Investigation
  • About
  • Editors
  • Consulting Editors
  • For authors
  • Publication ethics
  • Publication alerts by email
  • Transfers
  • Advertising
  • Job board
  • Contact
  • Physician-Scientist Development
  • Current issue
  • Past issues
  • By specialty
    • COVID-19
    • Cardiology
    • Immunology
    • Metabolism
    • Nephrology
    • Oncology
    • Pulmonology
    • All ...
  • Videos
  • Collections
    • In-Press Preview
    • Resource and Technical Advances
    • Clinical Research and Public Health
    • Research Letters
    • Editorials
    • Perspectives
    • Physician-Scientist Development
    • Reviews
    • Top read articles

  • Current issue
  • Past issues
  • Specialties
  • In-Press Preview
  • Resource and Technical Advances
  • Clinical Research and Public Health
  • Research Letters
  • Editorials
  • Perspectives
  • Physician-Scientist Development
  • Reviews
  • Top read articles
  • About
  • Editors
  • Consulting Editors
  • For authors
  • Publication ethics
  • Publication alerts by email
  • Transfers
  • Advertising
  • Job board
  • Contact
Loss of Fas signaling in fibroblasts impairs homeostatic fibrosis resolution and promotes persistent pulmonary fibrosis
Elizabeth F. Redente, … , Max A. Seibold, David W.H. Riches
Elizabeth F. Redente, … , Max A. Seibold, David W.H. Riches
Published December 8, 2020
Citation Information: JCI Insight. 2021;6(1):e141618. https://doi.org/10.1172/jci.insight.141618.
View: Text | PDF
Research Article Pulmonology

Loss of Fas signaling in fibroblasts impairs homeostatic fibrosis resolution and promotes persistent pulmonary fibrosis

  • Text
  • PDF
Abstract

Idiopathic pulmonary fibrosis (IPF) is a progressive, irreversible fibrotic disease of the distal lung alveoli that culminates in respiratory failure and reduced lifespan. Unlike normal lung repair in response to injury, IPF is associated with the accumulation and persistence of fibroblasts and myofibroblasts, as well as continued production of collagen and other extracellular matrix (ECM) components. Prior in vitro studies have led to the hypothesis that the development of resistance to Fas-induced apoptosis by lung fibroblasts and myofibroblasts contributes to their accumulation in the distal lung tissues of IPF patients. Here, we test this hypothesis in vivo in the resolving model of bleomycin-induced pulmonary fibrosis in mice. Using genetic loss-of-function approaches to inhibit Fas signaling in fibroblasts, potentially novel flow cytometry strategies to quantify lung fibroblast subsets, and transcriptional profiling of lung fibroblasts by bulk and single cell RNA sequencing, we show that Fas is necessary for lung fibroblast apoptosis during homeostatic resolution of bleomycin-induced pulmonary fibrosis in vivo. Furthermore, we show that loss of Fas signaling leads to the persistence and continued profibrotic functions of lung fibroblasts. Our studies provide insights into the mechanisms that contribute to fibroblast survival, persistence, and continued ECM deposition in the context of IPF and how failure to undergo Fas-induced apoptosis impairs fibrosis resolution.

Authors

Elizabeth F. Redente, Sangeeta Chakraborty, Satria Sajuthi, Bart P. Black, Ben L. Edelman, Max A. Seibold, David W.H. Riches

×

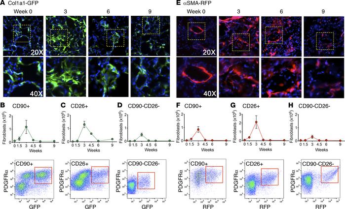
Figure 6

Fibroblast expression of Col1 and α-SMA during fibrosis development and resolution.

Options: View larger image (or click on image) Download as PowerPoint
Fibroblast expression of Col1 and α-SMA during fibrosis development and ...
(A) GFP expression of Col1a1 in fibroblasts over time after bleomycin in Col1-GFP mice. (B–D) Quantification and representative flow cytometry plots of GFP+ CD90+CD26, CD26+CD90–, and CD90–CD26– fibroblast subsets over time. (E) RFP expression of α-SMA in fibroblasts over time after bleomycin in α-SMA–RFP mice. (F–H) Quantification and representative flow cytometry plots of RPF+ CD90+CD26–, CD26+CD90–, and CD90–CD26– fibroblast subsets over time. Time course is mean ± SEM, n = 5–12. Total original magnification, 200× (upper panels) and 400× (lower panels).

Copyright © 2025 American Society for Clinical Investigation
ISSN 2379-3708

Sign up for email alerts