Go to The Journal of Clinical Investigation
  • About
  • Editors
  • Consulting Editors
  • For authors
  • Publication ethics
  • Publication alerts by email
  • Transfers
  • Advertising
  • Job board
  • Contact
  • Physician-Scientist Development
  • Current issue
  • Past issues
  • By specialty
    • COVID-19
    • Cardiology
    • Immunology
    • Metabolism
    • Nephrology
    • Oncology
    • Pulmonology
    • All ...
  • Videos
  • Collections
    • In-Press Preview
    • Resource and Technical Advances
    • Clinical Research and Public Health
    • Research Letters
    • Editorials
    • Perspectives
    • Physician-Scientist Development
    • Reviews
    • Top read articles

  • Current issue
  • Past issues
  • Specialties
  • In-Press Preview
  • Resource and Technical Advances
  • Clinical Research and Public Health
  • Research Letters
  • Editorials
  • Perspectives
  • Physician-Scientist Development
  • Reviews
  • Top read articles
  • About
  • Editors
  • Consulting Editors
  • For authors
  • Publication ethics
  • Publication alerts by email
  • Transfers
  • Advertising
  • Job board
  • Contact
The CRTC1-MAML2 fusion is the major oncogenic driver in mucoepidermoid carcinoma
Zirong Chen, Wei Ni, Jian-Liang Li, Shuibin Lin, Xin Zhou, Yuping Sun, Jennifer W. Li, Marino E. Leon, Maria D. Hurtado, Sergei Zolotukhin, Chen Liu, Jianrong Lu, James D. Griffin, Frederic J. Kaye, Lizi Wu
Zirong Chen, Wei Ni, Jian-Liang Li, Shuibin Lin, Xin Zhou, Yuping Sun, Jennifer W. Li, Marino E. Leon, Maria D. Hurtado, Sergei Zolotukhin, Chen Liu, Jianrong Lu, James D. Griffin, Frederic J. Kaye, Lizi Wu
View: Text | PDF
Research Article Oncology

The CRTC1-MAML2 fusion is the major oncogenic driver in mucoepidermoid carcinoma

  • Text
  • PDF
Abstract

No effective systemic treatment is available for patients with unresectable, recurrent, or metastatic mucoepidermoid carcinoma (MEC), the most common salivary gland malignancy. MEC is frequently associated with a t(11;19)(q14-21;p12-13) translocation that creates a CRTC1-MAML2 fusion gene. The CRTC1-MAML2 fusion exhibited transforming activity in vitro; however, whether it serves as an oncogenic driver for MEC establishment and maintenance in vivo remains unknown. Here, we show that doxycycline-induced CRTC1-MAML2 knockdown blocked the growth of established MEC xenografts, validating CRTC1-MAML2 as a therapeutic target. We further generated a conditional transgenic mouse model and observed that Cre-induced CRTC1-MAML2 expression caused 100% penetrant formation of salivary gland tumors resembling histological and molecular characteristics of human MEC. Molecular analysis of MEC tumors revealed altered p16-CDK4/6-RB pathway activity as a potential cooperating event in promoting CRTC1-MAML2–induced tumorigenesis. Cotargeting of aberrant p16-CDK4/6-RB signaling and CRTC1-MAML2 fusion–activated AREG/EGFR signaling with the respective CDK4/6 inhibitor Palbociclib and EGFR inhibitor Erlotinib produced enhanced antitumor responses in vitro and in vivo. Collectively, this study provides direct evidence for CRTC1-MAML2 as a key driver for MEC development and maintenance and identifies a potentially novel combination therapy with FDA-approved EGFR and CDK4/6 inhibitors as a potential viable strategy for patients with MEC.

Authors

Zirong Chen, Wei Ni, Jian-Liang Li, Shuibin Lin, Xin Zhou, Yuping Sun, Jennifer W. Li, Marino E. Leon, Maria D. Hurtado, Sergei Zolotukhin, Chen Liu, Jianrong Lu, James D. Griffin, Frederic J. Kaye, Lizi Wu

×

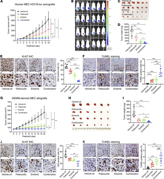
Figure 6

Concurrent CDK4/6 and EGFR inhibition showed enhanced antitumor effect in both human MEC xenograft and mouse CRTC1-MAML2–induced MEC allograft models.

Options: View larger image (or click on image) Download as PowerPoint
Concurrent CDK4/6 and EGFR inhibition showed enhanced antitumor effect i...
(A–F) Human CRTC1-MAML2 fusion–positive luciferase–expressing MEC (H3118-luc) xenografts were treated with vehicle control (n = 6), 25 mg/kg Palbociclib (n = 6), 25 mg/kg Erlotinib (n = 6), or 25 mg/kg Palbociclib plus 25 mg/kg Erlotinib (n = 6) via oral gavage daily for 10 days. The tumors were measured daily after treatment, and the tumor growth curve was represented by tumor volumes. (B–F) Bioluminescent imaging of the xenograft tumors (B), tumor images (C), and tumor weights (D) were presented on the final day of treatment. (E and F) Representative images of IHC staining of Ki-67 (E) and TUNEL (F) on xenograft tumor sections for vehicle control, Palbociclib, Erlotinib, or their combination. (G–K) The CRTC1-MAML2–positive mouse MEC allografts were treated with vehicle control (n = 6), 25 mg/kg Palbociclib (n = 6), 25 mg/kg Erlotinib (n = 6), or the 2 inhibitors in combination (1:1 ratio) (n = 6) via oral gavage daily for 20 days. The tumor volumes were measured every other day after treatment (G), tumor images (H), and weights (I) at the endpoint were presented. Representative images of Ki-67 IHC (J) and TUNEL staining (K) of allograft tumor sections were shown. The staining-positive cells in the tumor sections were quantified by ImageJ. Data are mean ± SD. One-way ANOVA test was used for multiple comparisons (*P < 0.05, **P < 0.01, ***P < 0.001). Scale bars: 100 μm (upper panels), 25 μm (lower panels).

Copyright © 2026 American Society for Clinical Investigation
ISSN 2379-3708

Sign up for email alerts