Go to The Journal of Clinical Investigation
  • About
  • Editors
  • Consulting Editors
  • For authors
  • Publication ethics
  • Publication alerts by email
  • Transfers
  • Advertising
  • Job board
  • Contact
  • Physician-Scientist Development
  • Current issue
  • Past issues
  • By specialty
    • COVID-19
    • Cardiology
    • Immunology
    • Metabolism
    • Nephrology
    • Oncology
    • Pulmonology
    • All ...
  • Videos
  • Collections
    • In-Press Preview
    • Resource and Technical Advances
    • Clinical Research and Public Health
    • Research Letters
    • Editorials
    • Perspectives
    • Physician-Scientist Development
    • Reviews
    • Top read articles

  • Current issue
  • Past issues
  • Specialties
  • In-Press Preview
  • Resource and Technical Advances
  • Clinical Research and Public Health
  • Research Letters
  • Editorials
  • Perspectives
  • Physician-Scientist Development
  • Reviews
  • Top read articles
  • About
  • Editors
  • Consulting Editors
  • For authors
  • Publication ethics
  • Publication alerts by email
  • Transfers
  • Advertising
  • Job board
  • Contact
Hyaluronan control of the primary vascular barrier during early mouse pregnancy is mediated by uterine NK cells
Ron Hadas, Eran Gershon, Aviad Cohen, Ofir Atrakchi, Shlomi Lazar, Ofra Golani, Bareket Dassa, Michal Elbaz, Gadi Cohen, Raya Eilam, Nava Dekel, Michal Neeman
Ron Hadas, Eran Gershon, Aviad Cohen, Ofir Atrakchi, Shlomi Lazar, Ofra Golani, Bareket Dassa, Michal Elbaz, Gadi Cohen, Raya Eilam, Nava Dekel, Michal Neeman
View: Text | PDF
Research Article Angiogenesis Reproductive biology

Hyaluronan control of the primary vascular barrier during early mouse pregnancy is mediated by uterine NK cells

  • Text
  • PDF
Abstract

Successful implantation is associated with a unique spatial pattern of vascular remodeling, characterized by profound peripheral neovascularization surrounding a periembryo avascular niche. We hypothesized that hyaluronan controls the formation of this distinctive vascular pattern encompassing the embryo. This hypothesis was evaluated by genetic modification of hyaluronan metabolism, specifically targeted to embryonic trophoblast cells. The outcome of altered hyaluronan deposition on uterine vascular remodeling and postimplantation development were analyzed by MRI, detailed histological examinations, and RNA sequencing of uterine NK cells. Our experiments revealed that disruption of hyaluronan synthesis, as well as its increased cleavage at the embryonic niche, impaired implantation by induction of decidual vascular permeability, defective vascular sinus folds formation, breach of the maternal-embryo barrier, elevated MMP-9 expression, and interrupted uterine NK cell recruitment and function. Conversely, enhanced deposition of hyaluronan resulted in the expansion of the maternal-embryo barrier and increased diffusion distance, leading to compromised implantation. The deposition of hyaluronan at the embryonic niche is regulated by progesterone-progesterone receptor signaling. These results demonstrate a pivotal role for hyaluronan in successful pregnancy by fine-tuning the periembryo avascular niche and maternal vascular morphogenesis.

Authors

Ron Hadas, Eran Gershon, Aviad Cohen, Ofir Atrakchi, Shlomi Lazar, Ofra Golani, Bareket Dassa, Michal Elbaz, Gadi Cohen, Raya Eilam, Nava Dekel, Michal Neeman

×

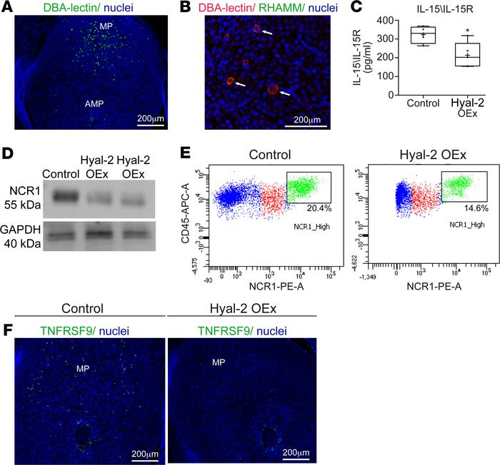
Figure 7

Trophoblast Hyal-2 overexpression impairs uterine NK cell recruitment and function.

Options: View larger image (or click on image) Download as PowerPoint
Trophoblast Hyal-2 overexpression impairs uterine NK cell recruitment an...
(A) Representative images of DBA+ uterine NK cells staining in E6.5 decidua (n = 4 dams in each group). (B) Immunofluorescence of colocalized DBA+ uterine NK cells with hyaluronan receptor RHAMM at E6.5 decidua. (C) Impaired uterine NK cell recruitment demonstrated by decreased IL-15/IL-15R complexes detected by ELISA (n = 5 dams in each group 323.4 ± 23.49 pg/mL [control]; 213.65 ± 30.43 pg/mL [overexpression], P = 0.2). (D) Western blot analysis for NCR-1 in E6.5 decidual extracts demonstrated decreased accumulation of NCR-1–expressing NK cells in Hyal-2 OEx foster dams (n = 3 dams, 2 implantation sites in each group). (E) Flow cytometry analysis of E6.5 implantation sites harvested from foster dams of both groups. Note decreased ratio of CD45+NCR-1+ population in the Hyal-2 OEx group. (F) Immunofluorescence of TNFRSF9 expressed by uterine NK cells, in the mesometrial pole in E6.5 decidua. The statistical analysis applied was Student’s t test (C).

Copyright © 2026 American Society for Clinical Investigation
ISSN 2379-3708

Sign up for email alerts