Go to The Journal of Clinical Investigation
  • About
  • Editors
  • Consulting Editors
  • For authors
  • Publication ethics
  • Publication alerts by email
  • Transfers
  • Advertising
  • Job board
  • Contact
  • Physician-Scientist Development
  • Current issue
  • Past issues
  • By specialty
    • COVID-19
    • Cardiology
    • Immunology
    • Metabolism
    • Nephrology
    • Oncology
    • Pulmonology
    • All ...
  • Videos
  • Collections
    • In-Press Preview
    • Resource and Technical Advances
    • Clinical Research and Public Health
    • Research Letters
    • Editorials
    • Perspectives
    • Physician-Scientist Development
    • Reviews
    • Top read articles

  • Current issue
  • Past issues
  • Specialties
  • In-Press Preview
  • Resource and Technical Advances
  • Clinical Research and Public Health
  • Research Letters
  • Editorials
  • Perspectives
  • Physician-Scientist Development
  • Reviews
  • Top read articles
  • About
  • Editors
  • Consulting Editors
  • For authors
  • Publication ethics
  • Publication alerts by email
  • Transfers
  • Advertising
  • Job board
  • Contact
Bone marrow Tregs mediate stromal cell function and support hematopoiesis via IL-10
Virginia Camacho, … , Heth R. Turnquist, Robert S. Welner
Virginia Camacho, … , Heth R. Turnquist, Robert S. Welner
Published November 19, 2020
Citation Information: JCI Insight. 2020;5(22):e135681. https://doi.org/10.1172/jci.insight.135681.
View: Text | PDF
Research Article Hematology Immunology

Bone marrow Tregs mediate stromal cell function and support hematopoiesis via IL-10

  • Text
  • PDF
Abstract

The nonimmune roles of Tregs have been described in various tissues, including the BM. In this study, we comprehensively phenotyped marrow Tregs, elucidating their key features and tissue-specific functions. We show that marrow Tregs are migratory and home back to the marrow. For trafficking, marrow Tregs use S1P gradients, and disruption of this axis allows for specific targeting of the marrow Treg pool. Following Treg depletion, the function and phenotype of both mesenchymal stromal cells (MSCs) and hematopoietic stem cells (HSCs) was impaired. Transplantation also revealed that a Treg-depleted niche has a reduced capacity to support hematopoiesis. Finally, we found that marrow Tregs are high producers of IL-10 and that Treg-secreted IL-10 has direct effects on MSC function. This is the first report to our knowledge revealing that Treg-secreted IL-10 is necessary for stromal cell maintenance, and our work outlines an alternative mechanism by which this cytokine regulates hematopoiesis.

Authors

Virginia Camacho, Victoria R. Matkins, Sweta B. Patel, Jeremie M. Lever, Zhengqin Yang, Li Ying, Ashley E. Landuyt, Emma C. Dean, James F. George, Henry Yang, Paul Brent Ferrell, Craig L. Maynard, Casey T. Weaver, Heth R. Turnquist, Robert S. Welner

×

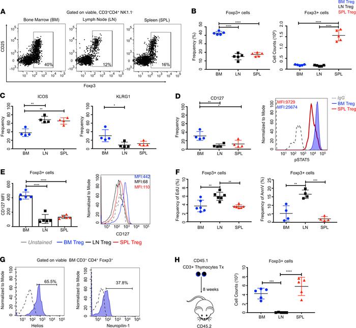
Figure 1

Profiling of bone marrow Tregs.

Options: View larger image (or click on image) Download as PowerPoint
Profiling of bone marrow Tregs.
(A) Representative plots of Foxp3+ cells...
(A) Representative plots of Foxp3+ cells. (B) Frequencies and absolute counts of Foxp3+ cells; n = 5 animals. (C) Frequencies of ICOS+, KLRG1+; n = 5 animals. (D) Frequency of CD127. MFI of STAT5 phosphorylation; n = 5 animals. (E) Histogram and MFI of CD127 in; n = 5 animals. (F) Frequency of EdU+ cells; n = 6 and annexin V+ cells; n = 4 animals. (G) Histograms of Helios and Neuropilin-1. (H) Thymocyte transplant assay. Counts of Foxp3+ cells 8 weeks after transplantation; n = 5 animals. Data are shown as mean ± SD; graphs represent data from at least 3 independent experiments. Statistics performed with 1-way ANOVA with Tukey’s multiple comparisons test at 95% CI; *P < 0.05, **P < 0.01, ***P < 0.001, ****P < 0.0001.

Copyright © 2025 American Society for Clinical Investigation
ISSN 2379-3708

Sign up for email alerts