Go to The Journal of Clinical Investigation
  • About
  • Editors
  • Consulting Editors
  • For authors
  • Publication ethics
  • Publication alerts by email
  • Transfers
  • Advertising
  • Job board
  • Contact
  • Physician-Scientist Development
  • Current issue
  • Past issues
  • By specialty
    • COVID-19
    • Cardiology
    • Immunology
    • Metabolism
    • Nephrology
    • Oncology
    • Pulmonology
    • All ...
  • Videos
  • Collections
    • In-Press Preview
    • Resource and Technical Advances
    • Clinical Research and Public Health
    • Research Letters
    • Editorials
    • Perspectives
    • Physician-Scientist Development
    • Reviews
    • Top read articles

  • Current issue
  • Past issues
  • Specialties
  • In-Press Preview
  • Resource and Technical Advances
  • Clinical Research and Public Health
  • Research Letters
  • Editorials
  • Perspectives
  • Physician-Scientist Development
  • Reviews
  • Top read articles
  • About
  • Editors
  • Consulting Editors
  • For authors
  • Publication ethics
  • Publication alerts by email
  • Transfers
  • Advertising
  • Job board
  • Contact
Reactive astrocyte-driven epileptogenesis is induced by microglia initially activated following status epilepticus
Fumikazu Sano, Eiji Shigetomi, Youichi Shinozaki, Haruka Tsuzukiyama, Kozo Saito, Katsuhiko Mikoshiba, Hiroshi Horiuchi, Dennis Lawrence Cheung, Junichi Nabekura, Kanji Sugita, Masao Aihara, Schuichi Koizumi
Fumikazu Sano, Eiji Shigetomi, Youichi Shinozaki, Haruka Tsuzukiyama, Kozo Saito, Katsuhiko Mikoshiba, Hiroshi Horiuchi, Dennis Lawrence Cheung, Junichi Nabekura, Kanji Sugita, Masao Aihara, Schuichi Koizumi
View: Text | PDF
Research Article Neuroscience

Reactive astrocyte-driven epileptogenesis is induced by microglia initially activated following status epilepticus

  • Text
  • PDF
Abstract

Extensive activation of glial cells during a latent period has been well documented in various animal models of epilepsy. However, it remains unclear whether activated glial cells contribute to epileptogenesis, i.e., the chronically persistent process leading to epilepsy. Particularly, it is not clear whether interglial communication between different types of glial cells contributes to epileptogenesis, because past literature has mainly focused on one type of glial cell. Here, we show that temporally distinct activation profiles of microglia and astrocytes collaboratively contributed to epileptogenesis in a drug-induced status epilepticus model. We found that reactive microglia appeared first, followed by reactive astrocytes and increased susceptibility to seizures. Reactive astrocytes exhibited larger Ca2+ signals mediated by IP3R2, whereas deletion of this type of Ca2+ signaling reduced seizure susceptibility after status epilepticus. Immediate, but not late, pharmacological inhibition of microglial activation prevented subsequent reactive astrocytes, aberrant astrocyte Ca2+ signaling, and the enhanced seizure susceptibility. These findings indicate that the sequential activation of glial cells constituted a cause of epileptogenesis after status epilepticus. Thus, our findings suggest that the therapeutic target to prevent epilepsy after status epilepticus should be shifted from microglia (early phase) to astrocytes (late phase).

Authors

Fumikazu Sano, Eiji Shigetomi, Youichi Shinozaki, Haruka Tsuzukiyama, Kozo Saito, Katsuhiko Mikoshiba, Hiroshi Horiuchi, Dennis Lawrence Cheung, Junichi Nabekura, Kanji Sugita, Masao Aihara, Schuichi Koizumi

×

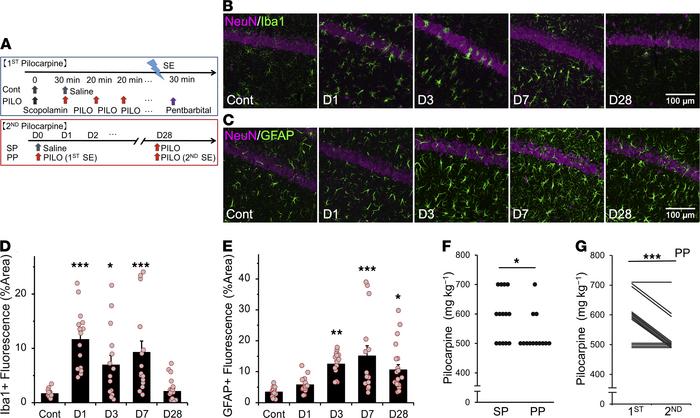
Figure 1

Astrogliosis is observed after microglial activation after SE.

Options: View larger image (or click on image) Download as PowerPoint
Astrogliosis is observed after microglial activation after SE.
(A) As sh...
(A) As shown in the experimental protocols, mice were administered pilocarpine to achieve stage 5 seizures. The second SE was induced using the same protocol 4 weeks after the first SE. Mice were injected with saline (SP) or pilocarpine (PP) at 8 weeks of age followed by an injection of pilocarpine at 12 weeks of age. (B and C) Representative microphotographs showing the spatiotemporal characteristics of Iba1 (B) or GFAP (C) expression in CA1 after SE. Fifteen images were captured per z-stack image (0.5 μm step). (D and E) Quantification of the temporal profile of Iba1+ microglia (n = 5 mice) (D) or GFAP+ astrocytes (n = 5 [control and days 1, 3, and 7] and 7 [day 28] mice) (E) after SE (*P < 0.05, **P < 0.01 vs. control, 1-way ANOVA [***P < 0.001] with Dunnett’s test). (F) Dot plots showing dose of pilocarpine required for the induction of the second SE (n = 14 and 13 mice; *P < 0.05, Mann–Whitney U test). (G) Scatter plot showing dose of pilocarpine required for the induction of the first (at 8 weeks of age) and second (at 12 weeks of age) SE in the PP group (n = 13 mice; **P < 0.01, Wilcoxon signed-rank test). Values represent mean ± SEM. SE, status epilepticus; Cont, control.

Copyright © 2026 American Society for Clinical Investigation
ISSN 2379-3708

Sign up for email alerts