Go to The Journal of Clinical Investigation
  • About
  • Editors
  • Consulting Editors
  • For authors
  • Publication ethics
  • Publication alerts by email
  • Transfers
  • Advertising
  • Job board
  • Contact
  • Physician-Scientist Development
  • Current issue
  • Past issues
  • By specialty
    • COVID-19
    • Cardiology
    • Immunology
    • Metabolism
    • Nephrology
    • Oncology
    • Pulmonology
    • All ...
  • Videos
  • Collections
    • In-Press Preview
    • Resource and Technical Advances
    • Clinical Research and Public Health
    • Research Letters
    • Editorials
    • Perspectives
    • Physician-Scientist Development
    • Reviews
    • Top read articles

  • Current issue
  • Past issues
  • Specialties
  • In-Press Preview
  • Resource and Technical Advances
  • Clinical Research and Public Health
  • Research Letters
  • Editorials
  • Perspectives
  • Physician-Scientist Development
  • Reviews
  • Top read articles
  • About
  • Editors
  • Consulting Editors
  • For authors
  • Publication ethics
  • Publication alerts by email
  • Transfers
  • Advertising
  • Job board
  • Contact
MEK1 regulates pulmonary macrophage inflammatory responses and resolution of acute lung injury
Matthew E. Long, Ke-Qin Gong, William E. Eddy, Joseph S. Volk, Eric D. Morrell, Carmen Mikacenic, T. Eoin West, Shawn J. Skerrett, Jean Charron, W. Conrad Liles, Anne M. Manicone
Matthew E. Long, Ke-Qin Gong, William E. Eddy, Joseph S. Volk, Eric D. Morrell, Carmen Mikacenic, T. Eoin West, Shawn J. Skerrett, Jean Charron, W. Conrad Liles, Anne M. Manicone
View: Text | PDF
Research Article Inflammation Pulmonology

MEK1 regulates pulmonary macrophage inflammatory responses and resolution of acute lung injury

  • Text
  • PDF
Abstract

The MEK1/2–ERK1/2 pathway has been implicated in regulating the inflammatory response to lung injury and infection, and pharmacologic MEK1/2 inhibitor compounds are reported to reduce detrimental inflammation in multiple animal models of disease, in part through modulation of leukocyte responses. However, the specific contribution of myeloid MEK1 in regulating acute lung injury (ALI) and its resolution remain unknown. Here, the role of myeloid Mek1 was investigated in a murine model of LPS-induced ALI (LPS-ALI) by genetic deletion using the Cre-floxed system (LysMCre × Mekfl), and human alveolar macrophages from healthy volunteers and patients with acute respiratory distress syndrome (ARDS) were obtained to assess activation of the MEK1/2–ERK1/2 pathway. Myeloid Mek1 deletion results in a failure to resolve LPS-ALI, and alveolar macrophages lacking MEK1 had increased activation of MEK2 and the downstream target ERK1/2 on day 4 of LPS-ALI. The clinical significance of these findings is supported by increased activation of the MEK1/2–ERK1/2 pathway in alveolar macrophages from patients with ARDS compared with alveolar macrophages from healthy volunteers. This study reveals a critical role for myeloid MEK1 in promoting resolution of LPS-ALI and controlling the duration of macrophage proinflammatory responses.

Authors

Matthew E. Long, Ke-Qin Gong, William E. Eddy, Joseph S. Volk, Eric D. Morrell, Carmen Mikacenic, T. Eoin West, Shawn J. Skerrett, Jean Charron, W. Conrad Liles, Anne M. Manicone

×

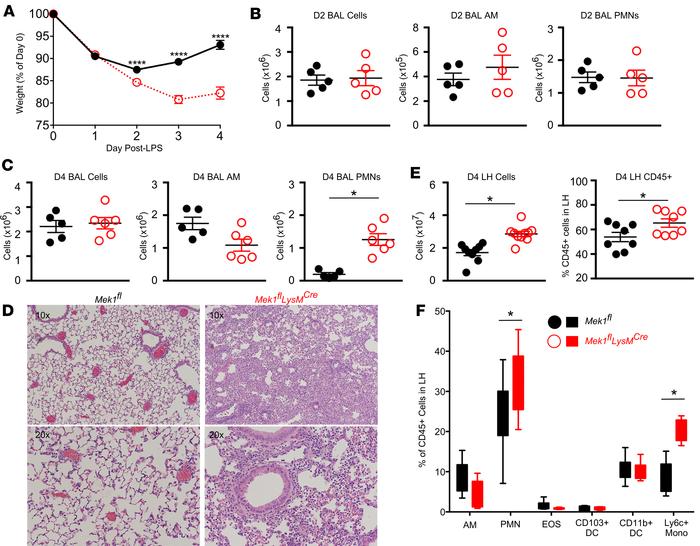
Figure 2

Mek1flLysMCre impairs resolution of LPS-ALI.

Options: View larger image (or click on image) Download as PowerPoint

Mek1flLysMCre impairs resolution of LPS-ALI.
Mek1fl and Mek1flLysMCre m...
Mek1fl and Mek1flLysMCre mice (male and female) were subjected to LPS-induced acute lung injury (LPS-ALI) by oropharyngeal aspiration and (A) weight was monitored over 4 days. Data are the mean ± SEM from n = 35 Mek1fl and n = 34 Mek1flLysMCre mice (day 1), n = 30 Mek1fl and n = 29 Mek1flLysMCre mice (day 2), n = 25 Mek1fl and n = 24 Mek1flLysMCre mice (day 3), and n = 20 Mek1fl and n = 20 Mek1flLysMCre mice (day 4). Statistical analysis used an unpaired t test with correction for multiple comparisons using the Holm-Sidak method to compare values between each genotype on each day. *P < 0.05, **P < 0.01, ***P < 0.001, ****P < 0.0001; ns, not significant. (B and C) Total bronchoalveolar lavage (BAL) cells were quantified and differential analyses on Diff-quick–stained cytospins distinguished between mononuclear (AM) and polymorphonuclear cells (PMNs) on day 2 (D2) (B) and day 4 (D4) (C). Representative H&E staining on a paraffin-embedded lung section from day 4 LPS-ALI (D) and (E and F) total lung homogenate (LH) digest cell counts and FACS analysis of the LH inflammatory cell populations (for gating strategy see Supplemental Figure 2) on day 4 of LPS-ALI confirm increased inflammation in Mek1flLysMCre mice. Data are the mean ± SEM of n = 8–14 for each genotype. In B, C, E, and F, an unpaired t test was used for statistical analysis to compare genotypes. *P < 0.05.

Copyright © 2026 American Society for Clinical Investigation
ISSN 2379-3708

Sign up for email alerts