Go to The Journal of Clinical Investigation
  • About
  • Editors
  • Consulting Editors
  • For authors
  • Publication ethics
  • Publication alerts by email
  • Transfers
  • Advertising
  • Job board
  • Contact
  • Physician-Scientist Development
  • Current issue
  • Past issues
  • By specialty
    • COVID-19
    • Cardiology
    • Immunology
    • Metabolism
    • Nephrology
    • Oncology
    • Pulmonology
    • All ...
  • Videos
  • Collections
    • In-Press Preview
    • Resource and Technical Advances
    • Clinical Research and Public Health
    • Research Letters
    • Editorials
    • Perspectives
    • Physician-Scientist Development
    • Reviews
    • Top read articles

  • Current issue
  • Past issues
  • Specialties
  • In-Press Preview
  • Resource and Technical Advances
  • Clinical Research and Public Health
  • Research Letters
  • Editorials
  • Perspectives
  • Physician-Scientist Development
  • Reviews
  • Top read articles
  • About
  • Editors
  • Consulting Editors
  • For authors
  • Publication ethics
  • Publication alerts by email
  • Transfers
  • Advertising
  • Job board
  • Contact
Antisense regulation of atrial natriuretic peptide expression
Selvi Celik, Mardjaneh Karbalaei Sadegh, Michael Morley, Carolina Roselli, Patrick T. Ellinor, Thomas Cappola, J. Gustav Smith, Olof Gidlöf
Selvi Celik, Mardjaneh Karbalaei Sadegh, Michael Morley, Carolina Roselli, Patrick T. Ellinor, Thomas Cappola, J. Gustav Smith, Olof Gidlöf
View: Text | PDF
Research Article Cardiology

Antisense regulation of atrial natriuretic peptide expression

  • Text
  • PDF
Abstract

The cardiac hormone atrial natriuretic peptide (ANP) is a central regulator of blood volume and a therapeutic target in hypertension and heart failure. Enhanced ANP activity in such conditions through inhibition of the degradative enzyme neprilysin has shown clinical efficacy but is complicated by consequences of simultaneous accumulation of a heterogeneous array of other hormones. Targets for specific ANP enhancement have not been available. Here, we describe a cis-acting antisense transcript (NPPA-AS1), which negatively regulates ANP expression in human cardiomyocytes. We show that NPPA-AS1 regulates ANP expression via facilitating NPPA repressor RE1-silencing transcription factor (REST) binding to its promoter, rather than forming an RNA duplex with ANP mRNA. Expression of ANP mRNA and NPPA-AS1 was increased and correlated in isolated strained human cardiomyocytes and in hearts from patients with advanced heart failure. Further, inhibition of NPPA-AS1 in vitro and in vivo resulted in increased myocardial expression of ANP, increased circulating ANP, increased renal cGMP, and lower blood pressure. The effects of NPPA-AS1 inhibition on NPPA expression in human cardiomyocytes were further marked under cell-strain conditions. Collectively, these results implicate the antisense transcript NPPA-AS1 as part of a physiologic self-regulatory ANP circuit and a viable target for specific ANP augmentation.

Authors

Selvi Celik, Mardjaneh Karbalaei Sadegh, Michael Morley, Carolina Roselli, Patrick T. Ellinor, Thomas Cappola, J. Gustav Smith, Olof Gidlöf

×

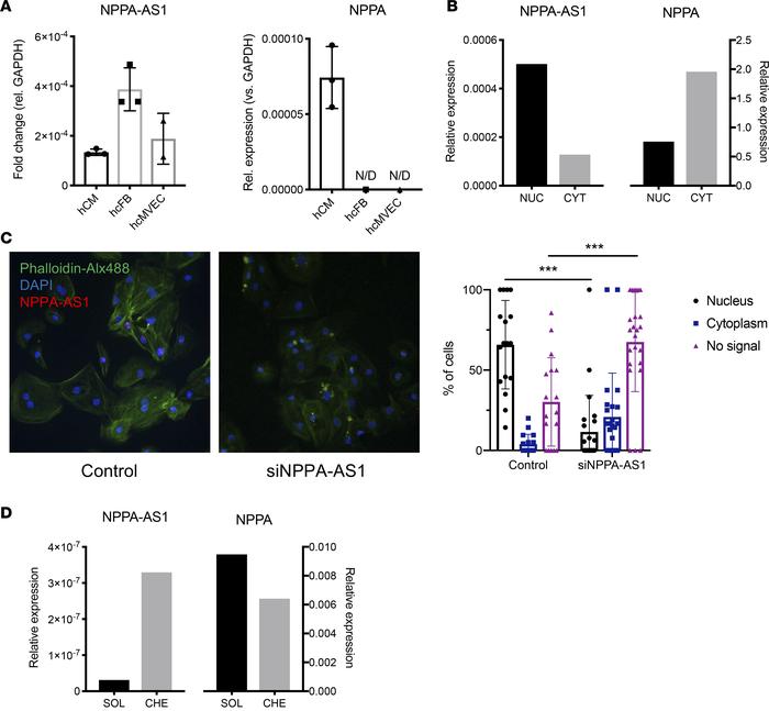
Figure 2

Cellular and subcellular localization of NPPA-AS1.

Options: View larger image (or click on image) Download as PowerPoint
Cellular and subcellular localization of NPPA-AS1.
(A) NPPA-AS1 and NPPA...
(A) NPPA-AS1 and NPPA expression in cardiac cells assessed with qRT-PCR. Results are expressed relative to GAPDH. hCM, human primary cardiomyocytes, n = 3; hcFB, human cardiac fibroblasts, n = 3; hcMVEC, human cardiac microvascular endothelial cells, n = 2. N/D, not detected. (B) NPPA-AS1 and NPPA mRNA levels in nuclear (NUC) and cytoplasmic (CYT) RNA extracts from iPS-CMs measured by qRT-PCR. Results are expressed relative to GAPDH in each fraction. (C) Fluorescence in situ hybridization of NPPA-AS1 (red) in iPS-CMs. Cells were stained with Alexa Fluor 488–conjugated phalloidin (green) and nuclei were counterstained with DAPI (blue). Original magnification, ×20. The proportion of cells with nuclear and cytoplasmic FISH foci was quantified in cells transfected with siRNA specific for NPPA-AS1 or negative control siRNA. A total of 41 random cell-containing visual fields were analyzed. ***P < 0.01 by Mann-Whitney U test. (D) NPPA-AS1 and NPPA levels in nuclear fractions from iPS-CMs measured by qRT-PCR. CHE, chromatin-enriched; SOL, soluble. Results are expressed relative to 18S RNA.

Copyright © 2026 American Society for Clinical Investigation
ISSN 2379-3708

Sign up for email alerts