Go to The Journal of Clinical Investigation
  • About
  • Editors
  • Consulting Editors
  • For authors
  • Publication ethics
  • Publication alerts by email
  • Transfers
  • Advertising
  • Job board
  • Contact
  • Physician-Scientist Development
  • Current issue
  • Past issues
  • By specialty
    • COVID-19
    • Cardiology
    • Immunology
    • Metabolism
    • Nephrology
    • Oncology
    • Pulmonology
    • All ...
  • Videos
  • Collections
    • In-Press Preview
    • Resource and Technical Advances
    • Clinical Research and Public Health
    • Research Letters
    • Editorials
    • Perspectives
    • Physician-Scientist Development
    • Reviews
    • Top read articles

  • Current issue
  • Past issues
  • Specialties
  • In-Press Preview
  • Resource and Technical Advances
  • Clinical Research and Public Health
  • Research Letters
  • Editorials
  • Perspectives
  • Physician-Scientist Development
  • Reviews
  • Top read articles
  • About
  • Editors
  • Consulting Editors
  • For authors
  • Publication ethics
  • Publication alerts by email
  • Transfers
  • Advertising
  • Job board
  • Contact
Transcription factor EB overexpression prevents neurodegeneration in experimental synucleinopathies
Marie-Laure Arotcarena, Mathieu Bourdenx, Nathalie Dutheil, Marie-Laure Thiolat, Evelyne Doudnikoff, Sandra Dovero, Andrea Ballabio, Pierre-Olivier Fernagut, Wassilios G. Meissner, Erwan Bezard, Benjamin Dehay
Marie-Laure Arotcarena, Mathieu Bourdenx, Nathalie Dutheil, Marie-Laure Thiolat, Evelyne Doudnikoff, Sandra Dovero, Andrea Ballabio, Pierre-Olivier Fernagut, Wassilios G. Meissner, Erwan Bezard, Benjamin Dehay
View: Text | PDF
Research Article Neuroscience Therapeutics

Transcription factor EB overexpression prevents neurodegeneration in experimental synucleinopathies

  • Text
  • PDF
Abstract

The synucleinopathies Parkinson’s disease (PD) and Multiple system atrophy (MSA) — characterized by α-synuclein intracytoplasmic inclusions into, respectively, neurons and oligodendrocytes — are associated with impairment of the autophagy-lysosomal pathways (ALP). Increased expression of the master regulator of ALP, transcription factor EB (TFEB), is hypothesized to promote the clearance of WT α-synuclein and survival of dopaminergic neurons. Here, we explore the efficacy of targeted TFEB overexpression either in neurons or oligodendrocytes to reduce the pathological burden of α-synuclein in a PD rat model and a MSA mouse model. While TFEB neuronal expression was sufficient to prevent neurodegeneration in the PD model, we show that only TFEB oligodendroglial overexpression leads to neuroprotective effects in the MSA model. These beneficial effects were associated with a decreased accumulation of α-synuclein into oligodendrocytes through recovery of the ALP machinery. Our study demonstrates that the cell type where α-synuclein aggregates dictates the target of TFEB overexpression in order to be protective, paving the way for adapted therapies.

Authors

Marie-Laure Arotcarena, Mathieu Bourdenx, Nathalie Dutheil, Marie-Laure Thiolat, Evelyne Doudnikoff, Sandra Dovero, Andrea Ballabio, Pierre-Olivier Fernagut, Wassilios G. Meissner, Erwan Bezard, Benjamin Dehay

×

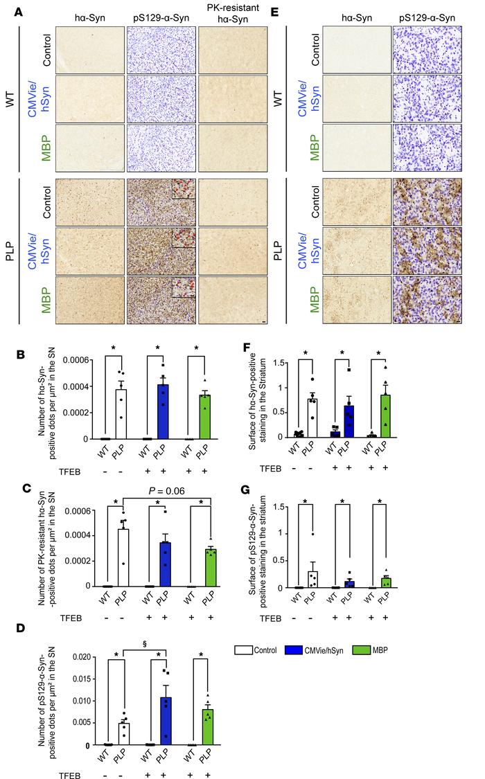
Figure 5

Oligodendroglial-targeted, but not neuronal TFEB–targeted, overexpression decreases the burden of aggregated forms of α-syn with no effect on phosphorylation at S129 in the nigrostriatal pathway of PLP mice.

Options: View larger image (or click on image) Download as PowerPoint
Oligodendroglial-targeted, but not neuronal TFEB–targeted, overexpressio...
(A) Representative images of synucleinopathy in the SN of control, CMVie/hSyn-mTFEB–injected, and MBP-mTFEB–injected WT and PLP mice. Left panel: α-syn staining using the human-specific α-syn LB509 antibody. Middle panel: Serine129-phosphorylated α-syn staining using the EP1536Y antibody. Right panel: α-syn staining using human-specific α-syn LB509 antibody after proteinase K treatment. Scale bars: 50 μm; 20 μm (inset, middle panel). The red arrowheads show the S129-positive α-syn dots in the SN. (B and C) Number of α-synuclein–positive dots per μm² counted by stereology in the SN of control, CMVie/hSyn-mTFEB–injected, and MBP-mTFEB–injected WT and PLP mice without (B) and with (C) proteinase K treatment. (D) Number of Serine129-phosphorylated α-synuclein–positive dots per μm² in the SN of control, CMVie/hSyn-mTFEB–injected, and MBP-mTFEB–injected WT and PLP mice. (E) Representative images of synucleinopathy in the striatum of control, CMVie/hSyn-mTFEB–injected, and MBP-mTFEB–injected WT and PLP mice. Left panel: α-syn staining using the human-specific α-syn LB509 antibody. Right panel: Serine129-phosphorylated α-syn staining using the EP1536Y antibody. Scale bar: 100 μm. (F) Quantification of human α-syn LB509–positive immunostaining into the striatum of control, CMVie/hSyn-mTFEB–injected, and MBP-mTFEB–injected WT and PLP mice. (G) Quantification of Serine129-phosphorylated α-syn–positive immunostaining in the striatum of control, CMVie/hSyn-mTFEB–injected, and MBP-mTFEB–injected WT and PLP mice. n = 5 per group. White bars, control; blue bars, CMVie/hSyn-mTFEB-HA; green bars, MBP-mTFEB-3×Flag. Data represent mean ± SEM. Comparisons were made using 2-way ANOVA and Tukey’s correction for multiple comparisons. *P < 0.05 compared with WT animals. $P < 0.05 compared with PLP control mice.

Copyright © 2026 American Society for Clinical Investigation
ISSN 2379-3708

Sign up for email alerts