Go to The Journal of Clinical Investigation
  • About
  • Editors
  • Consulting Editors
  • For authors
  • Publication ethics
  • Publication alerts by email
  • Transfers
  • Advertising
  • Job board
  • Contact
  • Physician-Scientist Development
  • Current issue
  • Past issues
  • By specialty
    • COVID-19
    • Cardiology
    • Immunology
    • Metabolism
    • Nephrology
    • Oncology
    • Pulmonology
    • All ...
  • Videos
  • Collections
    • In-Press Preview
    • Resource and Technical Advances
    • Clinical Research and Public Health
    • Research Letters
    • Editorials
    • Perspectives
    • Physician-Scientist Development
    • Reviews
    • Top read articles

  • Current issue
  • Past issues
  • Specialties
  • In-Press Preview
  • Resource and Technical Advances
  • Clinical Research and Public Health
  • Research Letters
  • Editorials
  • Perspectives
  • Physician-Scientist Development
  • Reviews
  • Top read articles
  • About
  • Editors
  • Consulting Editors
  • For authors
  • Publication ethics
  • Publication alerts by email
  • Transfers
  • Advertising
  • Job board
  • Contact
Extracellular vesicles from endometriosis patients are characterized by a unique miRNA-lncRNA signature
Kasra Khalaj, … , Madhuri Koti, Chandrakant Tayade
Kasra Khalaj, … , Madhuri Koti, Chandrakant Tayade
Published September 19, 2019
Citation Information: JCI Insight. 2019;4(18):e128846. https://doi.org/10.1172/jci.insight.128846.
View: Text | PDF
Research Article Reproductive biology

Extracellular vesicles from endometriosis patients are characterized by a unique miRNA-lncRNA signature

  • Text
  • PDF
Abstract

With multifactorial etiologies, combined with disease heterogeneity and a lack of suitable diagnostic markers and therapy, endometriosis remains a major reproductive health challenge. Extracellular vesicles (EVs) have emerged as major contributors of disease progression in several conditions, including a variety of cancers; however, their role in endometriosis pathophysiology has remained elusive. Using next-generation sequencing of EVs obtained from endometriosis patient tissues and plasma samples compared with controls, we have documented that patient EVs carry unique signatures of miRNAs and long noncoding RNAs (lncRNAs) reflecting their contribution to disease pathophysiology. Mass spectrophotometry–based proteomic analysis of EVs from patient plasma and peritoneal fluid further revealed enrichment of specific pathways, as well as altered immune and metabolic processes. Functional studies in endometriotic epithelial and endothelial cell lines using EVs from patient plasma and controls clearly indicate autocrine uptake and paracrine cell proliferative roles, suggestive of their involvement in endometriosis. Multiplex cytokine analysis of cell supernatants in response to patient and control plasma–derived EVs indicate robust signatures of important inflammatory and angiogenic cytokines known to be involved in disease progression. Collectively, these findings suggest that endometriosis-associated EVs carry unique cargo and contribute to disease pathophysiology by influencing inflammation, angiogenesis, and proliferation within the endometriotic lesion microenvironment.

Authors

Kasra Khalaj, Jessica E. Miller, Harshavardhan Lingegowda, Asgerally T. Fazleabas, Steven L. Young, Bruce A. Lessey, Madhuri Koti, Chandrakant Tayade

×

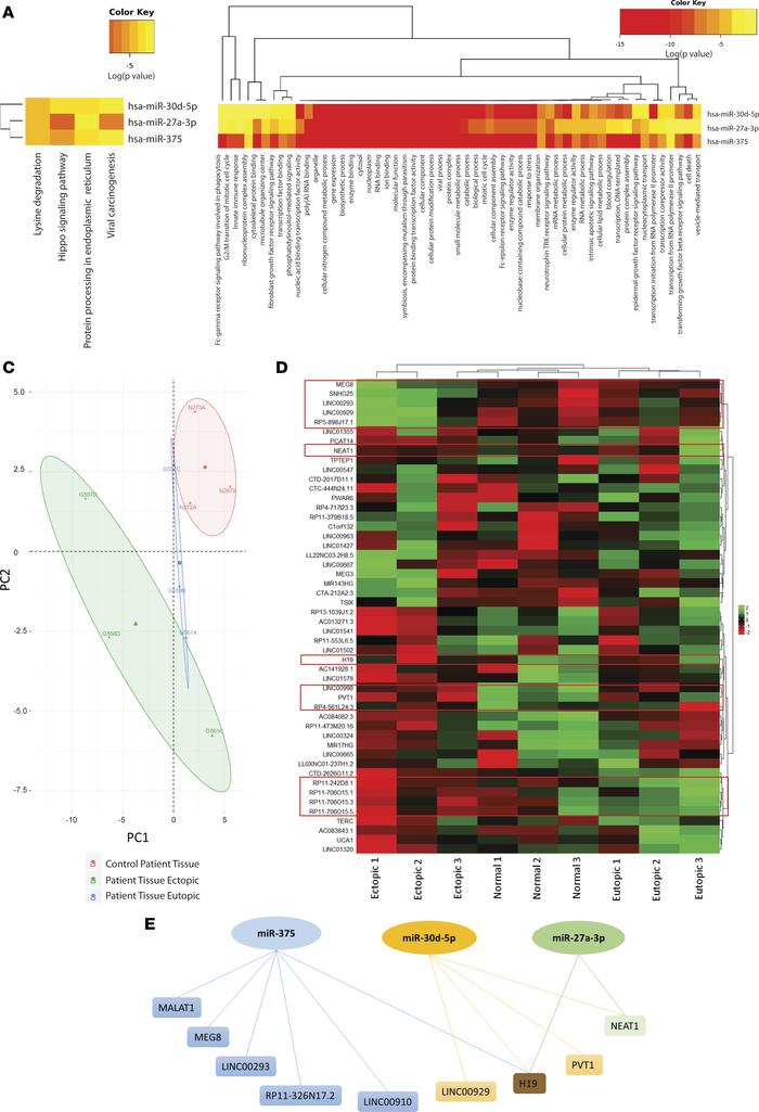
Figure 3

lncRNA-miRNA–seq analysis demonstrate intricate endometriosis-specific lncRNA miR-375, –30d-5p, –27a-3p axis network.

Options: View larger image (or click on image) Download as PowerPoint
lncRNA-miRNA–seq analysis demonstrate intricate endometriosis-specific l...
(A) miRpath analysis revealed that lysine degradation, hippo signaling pathway, protein processing in ER, and viral carcinogenesis are the 4 molecular processes implicated with this miRNA signature. (B) Vesicle-mediated transport is associated with miR–27a-3p and –30d-5p, as well as small molecular metabolic processes, RNA binding, and protein complexes. (C) PCA for PC1 (46.7%) and PC2 (23.2%) grouping for control patient tissue EVs and moderate overlapping between eutopic tissue EVs and control patient tissue EVs, with groupings of ectopic tissue EVs. (D) DE analysis for small RNAs, including lncRNAs, revealed key signatures between matched ectopic and eutopic tissues, as well as when compared with normal endometrial tissue from patients. Heatmap analysis of DE lncRNAs between ectopic and eutopic plus normal control endometrium show a cluster of lncRNAs, including MEG8, SNHG25, LINC00293, LINC00929, and RP5-898J17.1, which are reduced in ectopic endometriotic lesion EVs (top red outline). The lncRNAs NEAT1 and H19 cluster in ectopic endometriotic lesions (second and third red outlines from top). The lncRNAs LINC00998, PVT1, and RP4-561L24.3 also significantly cluster in ectopic endometriotic lesion EVs (fourth red outline from top). Further, lncRNAs RP11-242D6.1, RP11-706O15.1, -.3, -.5 also significantly cluster in ectopic endometriotic lesion EVs (fifth red outline from top). (E) lncRNAs NEAT1 and H19 were the only lncRNAs that shared predicted binding sites with 2 or more miRNAs from this axis, with H19 being the only that had predicted binding sites with all 3 miRNAs. n = 3 biological sample/group.

Copyright © 2025 American Society for Clinical Investigation
ISSN 2379-3708

Sign up for email alerts