Go to The Journal of Clinical Investigation
  • About
  • Editors
  • Consulting Editors
  • For authors
  • Publication ethics
  • Publication alerts by email
  • Transfers
  • Advertising
  • Job board
  • Contact
  • Physician-Scientist Development
  • Current issue
  • Past issues
  • By specialty
    • COVID-19
    • Cardiology
    • Immunology
    • Metabolism
    • Nephrology
    • Oncology
    • Pulmonology
    • All ...
  • Videos
  • Collections
    • In-Press Preview
    • Resource and Technical Advances
    • Clinical Research and Public Health
    • Research Letters
    • Editorials
    • Perspectives
    • Physician-Scientist Development
    • Reviews
    • Top read articles

  • Current issue
  • Past issues
  • Specialties
  • In-Press Preview
  • Resource and Technical Advances
  • Clinical Research and Public Health
  • Research Letters
  • Editorials
  • Perspectives
  • Physician-Scientist Development
  • Reviews
  • Top read articles
  • About
  • Editors
  • Consulting Editors
  • For authors
  • Publication ethics
  • Publication alerts by email
  • Transfers
  • Advertising
  • Job board
  • Contact
Extracellular vesicles from endometriosis patients are characterized by a unique miRNA-lncRNA signature
Kasra Khalaj, … , Madhuri Koti, Chandrakant Tayade
Kasra Khalaj, … , Madhuri Koti, Chandrakant Tayade
Published September 19, 2019
Citation Information: JCI Insight. 2019;4(18):e128846. https://doi.org/10.1172/jci.insight.128846.
View: Text | PDF
Research Article Reproductive biology

Extracellular vesicles from endometriosis patients are characterized by a unique miRNA-lncRNA signature

  • Text
  • PDF
Abstract

With multifactorial etiologies, combined with disease heterogeneity and a lack of suitable diagnostic markers and therapy, endometriosis remains a major reproductive health challenge. Extracellular vesicles (EVs) have emerged as major contributors of disease progression in several conditions, including a variety of cancers; however, their role in endometriosis pathophysiology has remained elusive. Using next-generation sequencing of EVs obtained from endometriosis patient tissues and plasma samples compared with controls, we have documented that patient EVs carry unique signatures of miRNAs and long noncoding RNAs (lncRNAs) reflecting their contribution to disease pathophysiology. Mass spectrophotometry–based proteomic analysis of EVs from patient plasma and peritoneal fluid further revealed enrichment of specific pathways, as well as altered immune and metabolic processes. Functional studies in endometriotic epithelial and endothelial cell lines using EVs from patient plasma and controls clearly indicate autocrine uptake and paracrine cell proliferative roles, suggestive of their involvement in endometriosis. Multiplex cytokine analysis of cell supernatants in response to patient and control plasma–derived EVs indicate robust signatures of important inflammatory and angiogenic cytokines known to be involved in disease progression. Collectively, these findings suggest that endometriosis-associated EVs carry unique cargo and contribute to disease pathophysiology by influencing inflammation, angiogenesis, and proliferation within the endometriotic lesion microenvironment.

Authors

Kasra Khalaj, Jessica E. Miller, Harshavardhan Lingegowda, Asgerally T. Fazleabas, Steven L. Young, Bruce A. Lessey, Madhuri Koti, Chandrakant Tayade

×

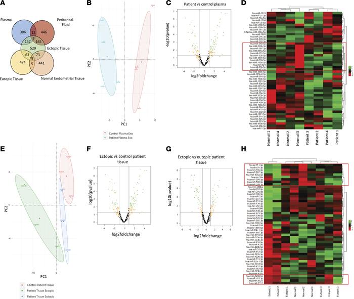
Figure 2

Small RNA species analysis using next-generation sequencing platform revealed unique miRNA signatures implicated in endometriosis pathogenesis and unique miRNA expression across tissue types and plasma samples compared with healthy control samples.

Options: View larger image (or click on image) Download as PowerPoint
Small RNA species analysis using next-generation sequencing platform rev...
(A) Of the 2196 miRNAs detected across all samples using our small RNA–seq, 529 belonged to the ectopic tissue group, 446 to the peritoneal fluid, and 306 to the patient plasma groups. Importantly, 14 microRNAs (miR-206, –29c-3p, –139-3p, –let-7a-3p, –95-3p, –29b-3p, –495-3p, –136-3p, –887-3p, –381-3p, –100-5p, –193b-3p, –335-5p, –411-5p) were differentially expressed between EVs isolated from ectopic endometriotic lesions and eutopic endometrium compared with endometrium from normal healthy, fertile women. (B–D) Principle component analysis (PCA) of control vs. patient plasma–derived EVs (PC1, 40.7%; PC2, 15.9%) reveal demarcations between each group (B) and 14 differentially expressed (DE) miRNAs as indicated in the box plot and listed (C and D). (E) A multigroup comparison was also employed between eutopic, ectopic, and normal endometrium tissues. PCA (PC1, 50.4%; PC2, 17%) demonstrate primary overlap between eutopic and control patient tissue miR profiles and miR profiles for ectopic tissues from endometriosis patients. (F and G) A total of 78 and 63 miRs were differentially expressed in ectopic vs. control tissue and ectopic vs. eutopic patient tissues, respectively. (H) Ectopic vs. eutopic tissue differentially expressed miRs. n = 4 biological sample/group (B–D) and n = 3 biological sample/group (E–H).

Copyright © 2025 American Society for Clinical Investigation
ISSN 2379-3708

Sign up for email alerts