Go to The Journal of Clinical Investigation
  • About
  • Editors
  • Consulting Editors
  • For authors
  • Publication ethics
  • Publication alerts by email
  • Transfers
  • Advertising
  • Job board
  • Contact
  • Physician-Scientist Development
  • Current issue
  • Past issues
  • By specialty
    • COVID-19
    • Cardiology
    • Immunology
    • Metabolism
    • Nephrology
    • Oncology
    • Pulmonology
    • All ...
  • Videos
  • Collections
    • In-Press Preview
    • Resource and Technical Advances
    • Clinical Research and Public Health
    • Research Letters
    • Editorials
    • Perspectives
    • Physician-Scientist Development
    • Reviews
    • Top read articles

  • Current issue
  • Past issues
  • Specialties
  • In-Press Preview
  • Resource and Technical Advances
  • Clinical Research and Public Health
  • Research Letters
  • Editorials
  • Perspectives
  • Physician-Scientist Development
  • Reviews
  • Top read articles
  • About
  • Editors
  • Consulting Editors
  • For authors
  • Publication ethics
  • Publication alerts by email
  • Transfers
  • Advertising
  • Job board
  • Contact
Cell-specific ablation of Hsp47 defines the collagen-producing cells in the injured heart
Hadi Khalil, Onur Kanisicak, Ronald J. Vagnozzi, Anne Katrine Johansen, Bryan D. Maliken, Vikram Prasad, Justin G. Boyer, Matthew J. Brody, Tobias Schips, Katja K. Kilian, Robert N. Correll, Kunito Kawasaki, Kazuhiro Nagata, Jeffery D. Molkentin
Hadi Khalil, Onur Kanisicak, Ronald J. Vagnozzi, Anne Katrine Johansen, Bryan D. Maliken, Vikram Prasad, Justin G. Boyer, Matthew J. Brody, Tobias Schips, Katja K. Kilian, Robert N. Correll, Kunito Kawasaki, Kazuhiro Nagata, Jeffery D. Molkentin
View: Text | PDF
Research Article Cardiology

Cell-specific ablation of Hsp47 defines the collagen-producing cells in the injured heart

  • Text
  • PDF
Abstract

Collagen production in the adult heart is thought to be regulated by the fibroblast, although cardiomyocytes and endothelial cells also express multiple collagen mRNAs. Molecular chaperones are required for procollagen biosynthesis, including heat shock protein 47 (Hsp47). To determine the cell types critically involved in cardiac injury–induced fibrosis the Hsp47 gene was deleted in cardiomyocytes, endothelial cells, or myofibroblasts. Deletion of Hsp47 from cardiomyocytes during embryonic development or adult stages, or deletion from adult endothelial cells, did not affect cardiac fibrosis after pressure overload injury. However, myofibroblast-specific ablation of Hsp47 blocked fibrosis and deposition of collagens type I, III, and V following pressure overload as well as significantly reduced cardiac hypertrophy. Fibroblast-specific Hsp47-deleted mice showed lethality after myocardial infarction injury, with ineffective scar formation and ventricular wall rupture. Similarly, only myofibroblast-specific deletion of Hsp47 reduced fibrosis and disease in skeletal muscle in a mouse model of muscular dystrophy. Mechanistically, deletion of Hsp47 from myofibroblasts reduced mRNA expression of fibrillar collagens and attenuated their proliferation in the heart without affecting paracrine secretory activity of these cells. The results show that myofibroblasts are the primary mediators of tissue fibrosis and scar formation in the injured adult heart, which unexpectedly affects cardiomyocyte hypertrophy.

Authors

Hadi Khalil, Onur Kanisicak, Ronald J. Vagnozzi, Anne Katrine Johansen, Bryan D. Maliken, Vikram Prasad, Justin G. Boyer, Matthew J. Brody, Tobias Schips, Katja K. Kilian, Robert N. Correll, Kunito Kawasaki, Kazuhiro Nagata, Jeffery D. Molkentin

×

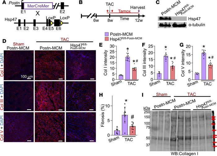
Figure 3

Myofibroblast-specific deletion of Hsp47 in the heart reduces myocardial fibrosis after TAC.

Options: View larger image (or click on image) Download as PowerPoint
Myofibroblast-specific deletion of Hsp47 in the heart reduces myocardial...
(A) Schematic representation of Postn-MerCreMer–targeted (MCM-targeted) mice crossed with Hsp47-loxP–targeted mice. (B) Experimental regimen of tamoxifen injections (red vertical arrows) and feed treatment (red horizontal line) in mice subjected to TAC for 4 weeks. (C) Western blot analysis for Hsp47 and α-tubulin from 500,000 EGFP+ cells isolated by FACS from hearts of the 2 genotypes of mice shown (R26eGFP reporter was also present). (D–G) Representative immunohistochemistry (scale bar: 100 μm) of heart tissue sections and quantitation for collagen type I, III, and V from hearts of Postn-MCM control mice and Hsp47 myofibroblast-specific deleted mice using the Postn-MCM allele after 4 weeks of TAC. (H) Quantitation from Picrosirius red–stained histological sections in hearts from the indicated genotypes of mice after 4 weeks of TAC injury. *P < 0.05 versus Postn-MCM Sham. #P < 0.05 versus Postn-MCM TAC. n = 5–10 mice in each group. P values were calculated using a 1-way ANOVA with Tukey’s post hoc test. (I) Western blot analysis for collagen type I from heats of sham and TAC-operated mice using cardiac extracellular matrix–specific protein preparations from the indicated genotypes of mice. The red arrows show collagen isoforms. Position of molecular weight standards (kDa) are shown on the left.

Copyright © 2026 American Society for Clinical Investigation
ISSN 2379-3708

Sign up for email alerts