Go to The Journal of Clinical Investigation
  • About
  • Editors
  • Consulting Editors
  • For authors
  • Publication ethics
  • Publication alerts by email
  • Transfers
  • Advertising
  • Job board
  • Contact
  • Physician-Scientist Development
  • Current issue
  • Past issues
  • By specialty
    • COVID-19
    • Cardiology
    • Immunology
    • Metabolism
    • Nephrology
    • Oncology
    • Pulmonology
    • All ...
  • Videos
  • Collections
    • In-Press Preview
    • Resource and Technical Advances
    • Clinical Research and Public Health
    • Research Letters
    • Editorials
    • Perspectives
    • Physician-Scientist Development
    • Reviews
    • Top read articles

  • Current issue
  • Past issues
  • Specialties
  • In-Press Preview
  • Resource and Technical Advances
  • Clinical Research and Public Health
  • Research Letters
  • Editorials
  • Perspectives
  • Physician-Scientist Development
  • Reviews
  • Top read articles
  • About
  • Editors
  • Consulting Editors
  • For authors
  • Publication ethics
  • Publication alerts by email
  • Transfers
  • Advertising
  • Job board
  • Contact
Gonadotrope androgen receptor mediates pituitary responsiveness to hormones and androgen-induced subfertility
Zhiqiang Wang, Mingxiao Feng, Olubusayo Awe, Yaping Ma, Mingjie Shen, Ping Xue, Rexford Ahima, Andrew Wolfe, James Segars, Sheng Wu
Zhiqiang Wang, Mingxiao Feng, Olubusayo Awe, Yaping Ma, Mingjie Shen, Ping Xue, Rexford Ahima, Andrew Wolfe, James Segars, Sheng Wu
View: Text | PDF
Research Article Endocrinology Reproductive biology

Gonadotrope androgen receptor mediates pituitary responsiveness to hormones and androgen-induced subfertility

  • Text
  • PDF
Abstract

Many women with hyperandrogenemia suffer from irregular menses and infertility. However, it is unknown whether androgens directly affect reproduction. Since animal models of hyperandrogenemia-induced infertility are associated with obesity, which may impact reproductive function, we have created a lean mouse model of elevated androgen levels using implantation of low-dose 5α-dihydrotestosterone (DHT) pellets to separate the effects of elevated androgen levels from obesity. The hypothalamic-pituitary-gonadal axis controls reproduction. While we have demonstrated that androgens impair ovarian function, androgens could also disrupt neuroendocrine function at the level of brain and/or pituitary to cause infertility. To understand how elevated androgen levels might act on pituitary gonadotropes to influence reproductive function, female mice with disruption of the androgen receptor (Ar) gene specifically in pituitary gonadotropes (PitARKO) were produced. DHT-treated control mice with intact pituitary Ar (Con-DHT) exhibited disrupted estrous cyclicity and fertility with reduced pituitary responsiveness to gonadotropin-releasing hormone (GnRH) at the level of both calcium signaling and luteinizing hormone (LH) secretion. These effects were ameliorated in DHT-treated PitARKO mice. Calcium signaling controls GnRH regulation of LH vesicle exotocysis. Our data implicate upregulation of GEM (a voltage-dependent calcium channel inhibitor) in the pituitary as a potential mechanism for the pathological effects of androgens. These results demonstrate that gonadotrope AR, as an extraovarian regulator, plays an important role in reproductive pathophysiology.

Authors

Zhiqiang Wang, Mingxiao Feng, Olubusayo Awe, Yaping Ma, Mingjie Shen, Ping Xue, Rexford Ahima, Andrew Wolfe, James Segars, Sheng Wu

×

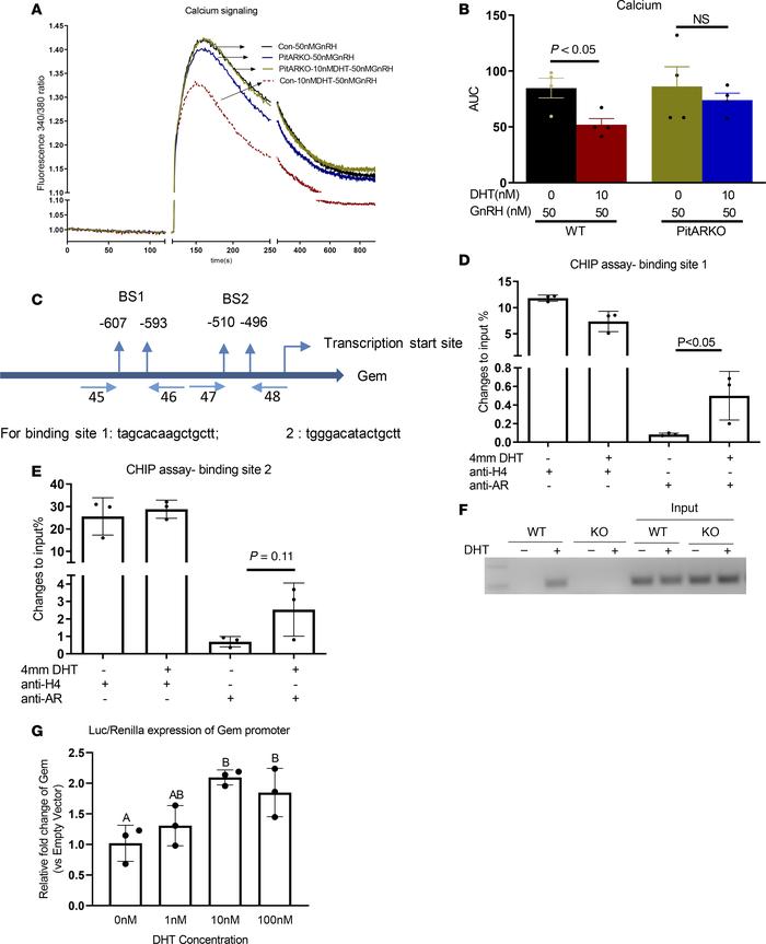
Figure 5

The effects of DHT/AR on calcium signaling and Gem promoter.

Options: View larger image (or click on image) Download as PowerPoint
The effects of DHT/AR on calcium signaling and Gem promoter.
(A and B) L...
(A and B) Long-term DHT treatment impaired calcium signaling of pituitary cells in response to GnRH. Pooled primary pituitary cell cultures from 3–5 mice were treated with vehicle or DHT pellet for 6 weeks (in vivo) and were incubated ex vivo with or without DHT for 42 hours before being treated with 50 nM GnRH. Intracellular calcium signaling was immediately measured. Fura-2/Ca2+–specific signals were captured and 480/540 nm ratio calculated for Con-GnRH, PitARK-GnRH, Con-DHT-GnRH, and PitARKO-DHT-GnRH groups. n = 4 independent experiments (total 12–20 pituitaries). (C–F) ChIP assay. (C) Primer sets were designed flanking the AR consensus binding site (BS) position 1 (with primers 45 and 46) and 2 (with primers 47 and 48) in the Gem promoter. (D and E) ChIP assay was performed with 3–5 pooled pituitaries using antibody to AR and anti-H4. qPCR was conducted with primers flanking the Gem promoter binding sites 1 and 2. Results were normalized to input from 3 independent ChIP experiments. n = 3 (9–15 pituitaries). (F) qPCR data of AR binding to the Gem promoter with negative control (PitARKO-DHT) was shown (for primer set 45 and 46) in a 1.5% agarose gel as a representative example. (G) DHT increased Gem promoter expression. The Gem promoter was inserted into a luciferase reporter, and the relative fold was shown as luciferase data divided by its internal control of renilla and its own empty vector under the same treatment. n = 3 independent experiments. Each individual experiment was conducted with 4–8 replicates. Data from B, D, and E were compared by 2-tailed Student’s t test. Data from G were compared by 1-way ANOVA followed by Tukey’s post hoc test. Different letters represent significant difference.

Copyright © 2026 American Society for Clinical Investigation
ISSN 2379-3708

Sign up for email alerts