Go to The Journal of Clinical Investigation
  • About
  • Editors
  • Consulting Editors
  • For authors
  • Publication ethics
  • Publication alerts by email
  • Transfers
  • Advertising
  • Job board
  • Contact
  • Physician-Scientist Development
  • Current issue
  • Past issues
  • By specialty
    • COVID-19
    • Cardiology
    • Immunology
    • Metabolism
    • Nephrology
    • Oncology
    • Pulmonology
    • All ...
  • Videos
  • Collections
    • In-Press Preview
    • Resource and Technical Advances
    • Clinical Research and Public Health
    • Research Letters
    • Editorials
    • Perspectives
    • Physician-Scientist Development
    • Reviews
    • Top read articles

  • Current issue
  • Past issues
  • Specialties
  • In-Press Preview
  • Resource and Technical Advances
  • Clinical Research and Public Health
  • Research Letters
  • Editorials
  • Perspectives
  • Physician-Scientist Development
  • Reviews
  • Top read articles
  • About
  • Editors
  • Consulting Editors
  • For authors
  • Publication ethics
  • Publication alerts by email
  • Transfers
  • Advertising
  • Job board
  • Contact
Targeting self- and neoepitopes with a modular self-adjuvanting cancer vaccine
Elodie Belnoue, Jean-François Mayol, Susanna Carboni, Wilma Di Berardino Besson, Eloise Dupuychaffray, Annika Nelde, Stefan Stevanovic, Marie-Laure Santiago-Raber, Paul R. Walker, Madiha Derouazi
Elodie Belnoue, Jean-François Mayol, Susanna Carboni, Wilma Di Berardino Besson, Eloise Dupuychaffray, Annika Nelde, Stefan Stevanovic, Marie-Laure Santiago-Raber, Paul R. Walker, Madiha Derouazi
View: Text | PDF
Research Article Oncology Vaccines

Targeting self- and neoepitopes with a modular self-adjuvanting cancer vaccine

  • Text
  • PDF
Abstract

Induction of a potent CD4 and CD8 T cell response against tumor-specific and tumor-associated antigens is critical for eliminating tumor cells. Recent vaccination strategies have been hampered by an inefficacious and low-amplitude immune response. In this article, we describe a self-adjuvanted chimeric protein vaccine platform to address these challenges, characterized by a multidomain construction incorporating (a) a cell-penetrating peptide allowing internalization of several multiantigenic MHC-restricted peptides within (b) the multiantigenic domain and (c) a TLR2/4 agonist domain. Functionality of the resulting chimeric protein is based on the combined effect of the above-mentioned 3 different domains for simultaneous activation of antigen-presenting cells and antigen cross-presentation, leading to an efficacious multiantigenic and multiallelic cellular immune response. Helper and cytotoxic T cell responses were observed against model-, neo-, and self-antigens and were highly potent in several murine tumor models. The safety and the immunogenicity of a human vaccine candidate designed for colorectal cancer treatment was demonstrated in a nonhuman primate model. This therapeutic vaccine approach, which we believe to be newly engineered, is promising for the treatment of poorly infiltrated tumors that do not respond to currently marketed immunotherapies.

Authors

Elodie Belnoue, Jean-François Mayol, Susanna Carboni, Wilma Di Berardino Besson, Eloise Dupuychaffray, Annika Nelde, Stefan Stevanovic, Marie-Laure Santiago-Raber, Paul R. Walker, Madiha Derouazi

×

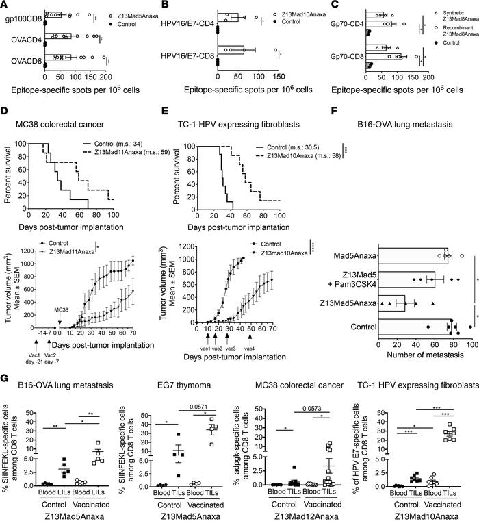
Figure 3

KISIMA vaccine induces antigen-specific T cell response in several tumor models.

Options: View larger image (or click on image) Download as PowerPoint
KISIMA vaccine induces antigen-specific T cell response in several tumor...
(A) Mice were vaccinated 6 times with Z13Mad5Anaxa, (B) 4 times with Z13Mad10Anaxa, and (C) 4 times with Z13Mad8Anaxa as a recombinant protein or synthetic peptide. One week after the last vaccination, ELISPOT assays were performed on spleen cells for detecting (A) IFN-γ–producing OVA257–264–specific CD8 T cells (OVACD8), OVA323–339–specific CD4 T cells (OVACD4), and gp10025–33–specific CD8 T cells (gp100CD8). A pool of 2 independent experiments is shown (n = 4 to 10 mice/group). **P < 0.01 (Mann-Whitney test). (B) IFN-γ–producing HPV16E749-57–specific CD8 T cells and HPV16E748–57–specific CD4 T cells (n = 4 mice/group). *P < 0.05 (Mann-Whitney test). (C) IFN-γ–producing gp70427–435–specific CD8 T cells (Gp70-CD8) and gp70609–622–specific CD4 T cells (Gp70-CD4) (n = 2 to 4 mice/group). *P < 0.05 (Mann-Whitney test). (D) Survival curve and mean tumor volume of C57BL/6 mice (n = 7 mice/group) vaccinated with Z13Mad11Anaxa 21 and 7 days before s.c. implantation with MC38 cells. Median survival is indicated on the graph (m.s.). (E) Survival curve and mean tumor volume of C57BL/6 mice (n = 7 mice/group) implanted s.c. with TC-1 cells. Mice were vaccinated at day 10, day 17, day 28, and day 49 with Z13Mad10Anaxa. Median survival is indicated on the graph (m.s.). One experiment shown is representative of 3. *P < 0.05, ***P < 0.001, ****P < 0.0001 (log-rank test). (F) Mice were implanted i.v. with B16-OVA cells and vaccinated twice (day 0 and day 10) with Z13Mad5Anaxa, Mad5Anaxa, or Z13Mad5 with Pam3CSK4. On day 17, mice were euthanized and the number of lung metastatic foci was counted (n = 5 to 7 mice/group). A pool of 2 independent experiments is shown. *P < 0.05 (Kruskal-Wallis test). (G) For different tumor models, blood cells and lung (LILs) or TILs from control and vaccinated mice were analyzed for antigen-specific CD8 T cells. C57BL/6 mice were implanted (a) i.v. with B16-OVA tumor cells, vaccinated at day 0 and day 10 and analyzed 2 weeks later (n = 5 mice/group); (b) s.c. with EG7 cells, vaccinated at day 5 and d13 and analyzed 1 week later (n = 4 mice/group); (c) s.c. with MC38 colorectal tumor cells, vaccinated at day 3, day 10, and day 17 and analyzed 1 week later (a pool of 3 independent experiments is shown [n = 10 to 14 mice/group]); or (d) s.c. with TC-1 tumor cells, vaccinated at day 7 and day 14 and analyzed 2 weeks later (a pool of 2 independent experiments is shown [n = 7 mice/group]). *P < 0.05, **P < 0.01, ***P < 0.001 (Mann-Whitney test). (A–G) Mean ± SEM are shown.

Copyright © 2026 American Society for Clinical Investigation
ISSN 2379-3708

Sign up for email alerts