Go to The Journal of Clinical Investigation
  • About
  • Editors
  • Consulting Editors
  • For authors
  • Publication ethics
  • Publication alerts by email
  • Transfers
  • Advertising
  • Job board
  • Contact
  • Physician-Scientist Development
  • Current issue
  • Past issues
  • By specialty
    • COVID-19
    • Cardiology
    • Immunology
    • Metabolism
    • Nephrology
    • Oncology
    • Pulmonology
    • All ...
  • Videos
  • Collections
    • In-Press Preview
    • Resource and Technical Advances
    • Clinical Research and Public Health
    • Research Letters
    • Editorials
    • Perspectives
    • Physician-Scientist Development
    • Reviews
    • Top read articles

  • Current issue
  • Past issues
  • Specialties
  • In-Press Preview
  • Resource and Technical Advances
  • Clinical Research and Public Health
  • Research Letters
  • Editorials
  • Perspectives
  • Physician-Scientist Development
  • Reviews
  • Top read articles
  • About
  • Editors
  • Consulting Editors
  • For authors
  • Publication ethics
  • Publication alerts by email
  • Transfers
  • Advertising
  • Job board
  • Contact
Single-cell transcriptomics–based MacSpectrum reveals macrophage activation signatures in diseases
Chuan Li, Antoine Menoret, Cullen Farragher, Zhengqing Ouyang, Christopher Bonin, Paul Holvoet, Anthony T. Vella, Beiyan Zhou
Chuan Li, Antoine Menoret, Cullen Farragher, Zhengqing Ouyang, Christopher Bonin, Paul Holvoet, Anthony T. Vella, Beiyan Zhou
View: Text | PDF
Research Article Inflammation Metabolism

Single-cell transcriptomics–based MacSpectrum reveals macrophage activation signatures in diseases

  • Text
  • PDF
Abstract

Adipose tissue macrophages (ATMs) are crucial for maintaining adipose tissue homeostasis and mediating obesity-induced metabolic abnormalities, including prediabetic conditions and type 2 diabetes mellitus. Despite their key functions in regulating adipose tissue metabolic and immunologic homeostasis under normal and obese conditions, a high-resolution transcriptome annotation system that can capture ATM multifaceted activation profiles has not yet been developed. This is primarily attributed to the complexity of their differentiation/activation process in adipose tissue and their diverse activation profiles in response to microenvironmental cues. Although the concept of multifaceted macrophage action is well accepted, no current model precisely depicts their dynamically regulated in vivo features. To address this knowledge gap, we generated single-cell transcriptome data from primary bone marrow–derived macrophages under polarizing and nonpolarizing conditions to develop new high-resolution algorithms. The outcome was the creation of a 2-index platform, MacSpectrum (https://macspectrum.uconn.edu), that enables comprehensive high-resolution mapping of macrophage activation states from diverse mixed cell populations. MacSpectrum captured dynamic transitions of macrophage subpopulations under both in vitro and in vivo conditions. Importantly, MacSpectrum revealed unique signature gene sets in ATMs and circulating monocytes that displayed significant correlation with BMI and homeostasis model assessment of insulin resistance (HOMA-IR) in obese human patients. Thus, MacSpectrum provides unprecedented resolution to decode macrophage heterogeneity and will open new areas of clinical translation.

Authors

Chuan Li, Antoine Menoret, Cullen Farragher, Zhengqing Ouyang, Christopher Bonin, Paul Holvoet, Anthony T. Vella, Beiyan Zhou

×

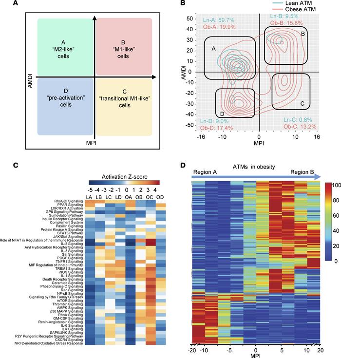
Figure 5

MacSpectrum characterization of visceral ATM subsets from lean and obese mice.

Options: View larger image (or click on image) Download as PowerPoint
MacSpectrum characterization of visceral ATM subsets from lean and obese...
(A) Macrophage subsets on the MacSpectrum plot were designated as A,“M2-like”; B, “M1-like”; C, “transitional M1-like”; and D, “preactivation”. (B) MacSpectrum plot of 1710 lean and 1758 obese ATMs with percentages calculated for each region (A, B, C, or D). (C) Pathways enriched in lean (L) and obese (O) region-specific (A, B, C, or D) subpopulations. (D) Heatmap of ATM signature genes identified using MacSpectrum. Each gene was plotted as one row along MPI; all genes arranged by hierarchical clustering.

Copyright © 2026 American Society for Clinical Investigation
ISSN 2379-3708

Sign up for email alerts