Go to The Journal of Clinical Investigation
  • About
  • Editors
  • Consulting Editors
  • For authors
  • Publication ethics
  • Publication alerts by email
  • Transfers
  • Advertising
  • Job board
  • Contact
  • Physician-Scientist Development
  • Current issue
  • Past issues
  • By specialty
    • COVID-19
    • Cardiology
    • Immunology
    • Metabolism
    • Nephrology
    • Oncology
    • Pulmonology
    • All ...
  • Videos
  • Collections
    • In-Press Preview
    • Resource and Technical Advances
    • Clinical Research and Public Health
    • Research Letters
    • Editorials
    • Perspectives
    • Physician-Scientist Development
    • Reviews
    • Top read articles

  • Current issue
  • Past issues
  • Specialties
  • In-Press Preview
  • Resource and Technical Advances
  • Clinical Research and Public Health
  • Research Letters
  • Editorials
  • Perspectives
  • Physician-Scientist Development
  • Reviews
  • Top read articles
  • About
  • Editors
  • Consulting Editors
  • For authors
  • Publication ethics
  • Publication alerts by email
  • Transfers
  • Advertising
  • Job board
  • Contact
Repression of AXL expression by AP-1/JNK blockage overcomes resistance to PI3Ka therapy
Mai Badarni, Manu Prasad, Noa Balaban, Jonathan Zorea, Ksenia M. Yegodayev, Ben-Zion Joshua, Anat Bahat Dinur, Reidar Grénman, Barak Rotblat, Limor Cohen, Moshe Elkabets
Mai Badarni, Manu Prasad, Noa Balaban, Jonathan Zorea, Ksenia M. Yegodayev, Ben-Zion Joshua, Anat Bahat Dinur, Reidar Grénman, Barak Rotblat, Limor Cohen, Moshe Elkabets
View: Text | PDF
Research Article Oncology Therapeutics

Repression of AXL expression by AP-1/JNK blockage overcomes resistance to PI3Ka therapy

  • Text
  • PDF
Abstract

AXL overexpression is a common resistance mechanism to anticancer therapies, including the resistance to BYL719 (Alpelisib) — the p110α isoform specific inhibitor of phosphoinositide 3-kinase (PI3K) — in esophagus squamous cell carcinoma (ESCC) and head and neck squamous cell carcinoma (HNSCC). However, the mechanisms underlying AXL overexpression in resistance to BYL719 remain elusive. Here, we demonstrate that the AP-1 transcription factors c-JUN and c-FOS regulate AXL overexpression in HNSCC and ESCC. The expression of AXL was correlated with that of c-JUN both in HNSCC patients and in HNSCC and ESCC cell lines. Silencing of c-JUN and c-FOS expression in tumor cells downregulated AXL expression and enhanced the sensitivity of human papilloma virus–positive (HPVPos) and –negative (HPVNeg) tumor cells to BYL719 in vitro. Blocking of JNK using SP600125 in combination with BYL719 showed a synergistic antiproliferative effect in vitro, which was accompanied by AXL downregulation and potent inhibition of the mTOR pathway. In vivo, the BYL719–SP600125 drug combination led to the arrest of tumor growth in cell line–derived and patient-derived xenograft models, as well as in syngeneic head and neck murine cancer models. Collectively, our data suggest that JNK inhibition, in combination with anti-PI3K therapy, is a new therapeutic strategy that should be tested in HPVPos and HPVNeg HNSCC and ESCC patients.

Authors

Mai Badarni, Manu Prasad, Noa Balaban, Jonathan Zorea, Ksenia M. Yegodayev, Ben-Zion Joshua, Anat Bahat Dinur, Reidar Grénman, Barak Rotblat, Limor Cohen, Moshe Elkabets

×

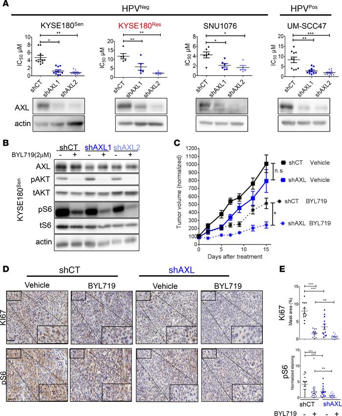
Figure 1

AXL knockdown sensitizes HNSCC and ESCC cells to BYL719 in vitro and in vivo.

Options: View larger image (or click on image) Download as PowerPoint
AXL knockdown sensitizes HNSCC and ESCC cells to BYL719 in vitro and in ...
(A) Viability was assessed in cell lines treated with escalating doses of BYL719 for 4 days. Analysis of BYL719 IC50 values in HPVNeg and HPVPos HNSCC and ESCC cells following infection with shRNAs to silence AXL expression (shAXL1 and shAXL2) or with a nontargeting control shRNA (shCT) (n = 5–10). Lower panel: WB analysis demonstrating AXL levels in the same cells lines. (B) WB analysis showing AKT/mTOR pathway activation in KYSE180Sen cells after AXL knockdown and BYL719 treatment (2 μM, 24 hours). (C) Tumor growth of shCT or shAXL1 KYSE180Sen CDXs in mice (tumors, n = 9–11) treated daily with BYL719 25mg/kg. Presented are averaged tumor volumes ± SEM. (D) Representative images of IHC staining of the tumors showing the expression levels of the proliferation marker Ki67 and phosphorylated ribosomal S6 levels (pS6). Scale bar: 50 μm. Inset scale bar: 125 µm. (E) Analysis of expression levels in IHC staining presented in D, using the 3DHISTECH software HistoQuant. Analysis of Ki67 was performed in n = 12 different tumor tissue regions in each group, and analysis of pS6 was performed in n = 14–16 tumor tissue regions from shCT vehicle, shCT BYL719, shAXL vehicle, and shAXL BYL719 groups. All WB analysis was assessed in 2–4 independent experiments. Unpaired 2-sided t test P values are shown for in vitro studies, while in vivo 1-way ANOVA was performed. *P < 0.05; **P < 0.01; ***P < 0.001.

Copyright © 2026 American Society for Clinical Investigation
ISSN 2379-3708

Sign up for email alerts