Go to The Journal of Clinical Investigation
  • About
  • Editors
  • Consulting Editors
  • For authors
  • Publication ethics
  • Publication alerts by email
  • Transfers
  • Advertising
  • Job board
  • Contact
  • Physician-Scientist Development
  • Current issue
  • Past issues
  • By specialty
    • COVID-19
    • Cardiology
    • Immunology
    • Metabolism
    • Nephrology
    • Oncology
    • Pulmonology
    • All ...
  • Videos
  • Collections
    • In-Press Preview
    • Resource and Technical Advances
    • Clinical Research and Public Health
    • Research Letters
    • Editorials
    • Perspectives
    • Physician-Scientist Development
    • Reviews
    • Top read articles

  • Current issue
  • Past issues
  • Specialties
  • In-Press Preview
  • Resource and Technical Advances
  • Clinical Research and Public Health
  • Research Letters
  • Editorials
  • Perspectives
  • Physician-Scientist Development
  • Reviews
  • Top read articles
  • About
  • Editors
  • Consulting Editors
  • For authors
  • Publication ethics
  • Publication alerts by email
  • Transfers
  • Advertising
  • Job board
  • Contact
SGLT2 inhibition reprograms systemic metabolism via FGF21-dependent and -independent mechanisms
Soravis Osataphan, Chiara Macchi, Garima Singhal, Jeremy Chimene-Weiss, Vicencia Sales, Chisayo Kozuka, Jonathan M. Dreyfuss, Hui Pan, Yanin Tangcharoenpaisan, Jordan Morningstar, Robert Gerszten, Mary-Elizabeth Patti
Soravis Osataphan, Chiara Macchi, Garima Singhal, Jeremy Chimene-Weiss, Vicencia Sales, Chisayo Kozuka, Jonathan M. Dreyfuss, Hui Pan, Yanin Tangcharoenpaisan, Jordan Morningstar, Robert Gerszten, Mary-Elizabeth Patti
View: Text | PDF
Research Article Hepatology Metabolism

SGLT2 inhibition reprograms systemic metabolism via FGF21-dependent and -independent mechanisms

  • Text
  • PDF
Abstract

Pharmacologic inhibition of the renal sodium/glucose cotransporter-2 induces glycosuria and reduces glycemia. Given that SGLT2 inhibitors (SGLT2i) reduce mortality and cardiovascular risk in type 2 diabetes, improved understanding of molecular mechanisms mediating these metabolic effects is required. Treatment of obese but nondiabetic mice with the SGLT2i canagliflozin (CANA) reduces adiposity, improves glucose tolerance despite reduced plasma insulin, increases plasma ketones, and improves plasma lipid profiles. Utilizing an integrated transcriptomic-metabolomics approach, we demonstrate that CANA modulates key nutrient-sensing pathways, with activation of 5′ AMP-activated protein kinase (AMPK) and inhibition of mechanistic target of rapamycin (mTOR), independent of insulin or glucagon sensitivity or signaling. Moreover, CANA induces transcriptional reprogramming to activate catabolic pathways, increase fatty acid oxidation, reduce hepatic steatosis and diacylglycerol content, and increase hepatic and plasma levels of FGF21. Given that these phenotypes mirror the effects of FGF21 to promote lipid oxidation, ketogenesis, and reduction in adiposity, we hypothesized that FGF21 is required for CANA action. Using FGF21-null mice, we demonstrate that FGF21 is not required for SGLT2i-mediated induction of lipid oxidation and ketogenesis but is required for reduction in fat mass and activation of lipolysis. Taken together, these data demonstrate that SGLT2 inhibition triggers a fasting-like transcriptional and metabolic paradigm but requires FGF21 for reduction in adiposity.

Authors

Soravis Osataphan, Chiara Macchi, Garima Singhal, Jeremy Chimene-Weiss, Vicencia Sales, Chisayo Kozuka, Jonathan M. Dreyfuss, Hui Pan, Yanin Tangcharoenpaisan, Jordan Morningstar, Robert Gerszten, Mary-Elizabeth Patti

×

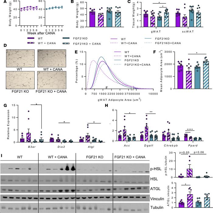
Figure 8

FGF21 is required for CANA-induced reduction in adipocyte size and activation of sympathetic and lipolysis-related gene expression.

Options: View larger image (or click on image) Download as PowerPoint
FGF21 is required for CANA-induced reduction in adipocyte size and activ...
(A) Body weight (n = 7–9 animals/group). (B) Body weight after 6 weeks of treatment (n = 7–9 animals/group). (C) Tissue weight after 6 weeks of CANA treatment (n = 7–9/group). (D) Representative H&E-stained gonadal adipose section. Original magnification, ×10; scale bar: 100 μM. (E) Adipocyte area histogram (n = 7–9/group). (F) Mean adipocyte size (n = 7–9/group). (G and H) qPCR of genes regulating oxidative phosphorylation, sympathetic activation, and adipose function (n = 6–7/group). (I) Western blot and quantification of hormone-sensitive lipase (HSL) (Ser660 and total protein) and adipose- triglyceride lipase (ATGL) (n = 6/group). P values (1 or 2-way ANOVA). *P < 0.05, **P < 0.01, ***P < 0.001, ****P < 0.0001.

Copyright © 2026 American Society for Clinical Investigation
ISSN 2379-3708

Sign up for email alerts