Go to The Journal of Clinical Investigation
  • About
  • Editors
  • Consulting Editors
  • For authors
  • Publication ethics
  • Publication alerts by email
  • Transfers
  • Advertising
  • Job board
  • Contact
  • Physician-Scientist Development
  • Current issue
  • Past issues
  • By specialty
    • COVID-19
    • Cardiology
    • Immunology
    • Metabolism
    • Nephrology
    • Oncology
    • Pulmonology
    • All ...
  • Videos
  • Collections
    • In-Press Preview
    • Resource and Technical Advances
    • Clinical Research and Public Health
    • Research Letters
    • Editorials
    • Perspectives
    • Physician-Scientist Development
    • Reviews
    • Top read articles

  • Current issue
  • Past issues
  • Specialties
  • In-Press Preview
  • Resource and Technical Advances
  • Clinical Research and Public Health
  • Research Letters
  • Editorials
  • Perspectives
  • Physician-Scientist Development
  • Reviews
  • Top read articles
  • About
  • Editors
  • Consulting Editors
  • For authors
  • Publication ethics
  • Publication alerts by email
  • Transfers
  • Advertising
  • Job board
  • Contact
Sex differences in IL-17 contribute to chronicity in male versus female urinary tract infection
Anna Zychlinsky Scharff, Matthieu Rousseau, Livia Lacerda Mariano, Tracy Canton, Camila Rosat Consiglio, Matthew L. Albert, Magnus Fontes, Darragh Duffy, Molly A. Ingersoll
Anna Zychlinsky Scharff, Matthieu Rousseau, Livia Lacerda Mariano, Tracy Canton, Camila Rosat Consiglio, Matthew L. Albert, Magnus Fontes, Darragh Duffy, Molly A. Ingersoll
View: Text | PDF
Research Article Immunology Infectious disease

Sex differences in IL-17 contribute to chronicity in male versus female urinary tract infection

  • Text
  • PDF
Abstract

Sex-based differences influence incidence and outcome of infectious disease. Women have a significantly greater incidence of urinary tract infection (UTI) than men, yet, conversely, male UTI is more persistent, with greater associated morbidity. Mechanisms underlying these sex-based differences are unknown, in part due to a lack of experimental models. We optimized a model to transurethrally infect male mice and directly compared UTI in both sexes. Although both sexes were initially equally colonized by uropathogenic E. coli, only male and testosterone-treated female mice remained chronically infected for up to 4 weeks. Female mice had more robust innate responses, including higher IL-17 expression, and increased γδ T cells and group 3 innate lymphoid cells in the bladder following infection. Accordingly, neutralizing IL-17 abolished resolution in female mice, identifying a cytokine pathway necessary for bacterial clearance. Our findings support the concept that sex-based responses to UTI contribute to impaired innate immunity in males and provide a rationale for non–antibiotic-based immune targeting to improve the response to UTI.

Authors

Anna Zychlinsky Scharff, Matthieu Rousseau, Livia Lacerda Mariano, Tracy Canton, Camila Rosat Consiglio, Matthew L. Albert, Magnus Fontes, Darragh Duffy, Molly A. Ingersoll

×

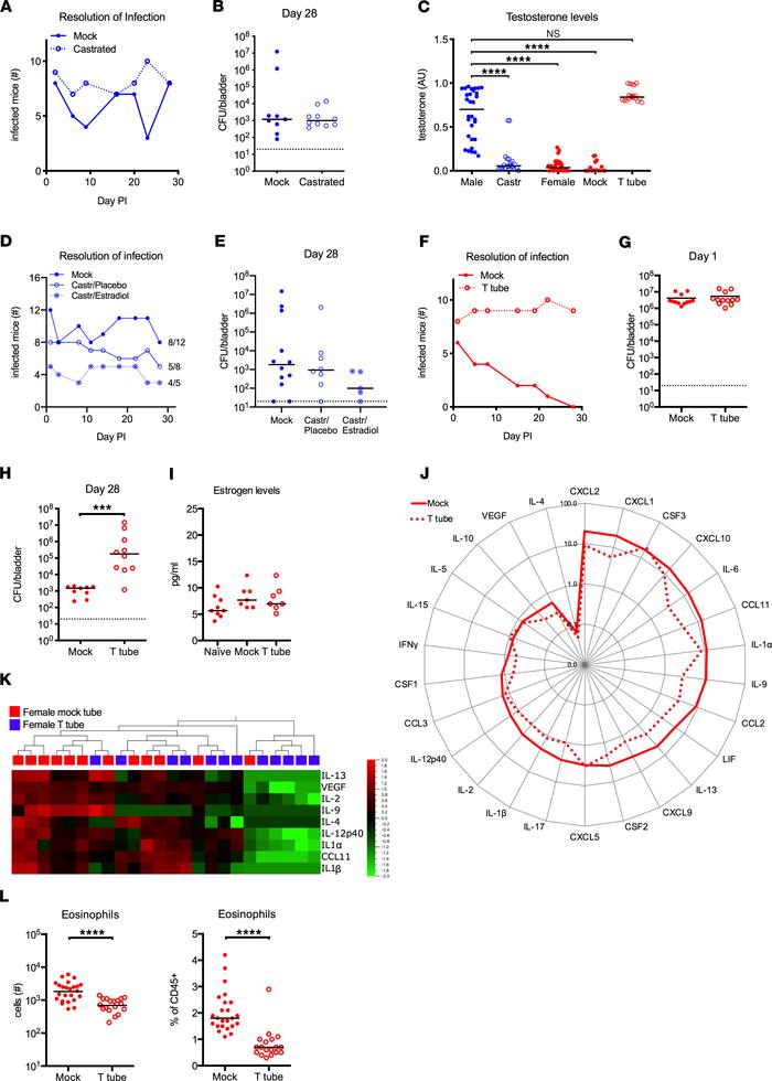
Figure 5

Testosterone treatment induces persistent infection in female mice.

Options: View larger image (or click on image) Download as PowerPoint
Testosterone treatment induces persistent infection in female mice.
(A–E...
(A–E) Seven-week-old male C57BL/6J mice were mock castrated (Mock), castrated, or castrated and supplemented with estradiol or placebo pellets and allowed to recover 1 week before infection. (C and F–L) Female mice were implanted with tubing containing testosterone (T tube) or empty tubing (Mock) and allowed to recover 1 week before infection. All mice were infected with 1 × 107 CFU UPEC strain UTI89-GFP-ampR or UTI89-RFP-kanR. Graphs show (A) the number of infected male mice over time, (B) CFU/bladder 28 days PI in male mice, (C) testosterone levels in naive and castrated (Castr) male mice; and naive, empty tube (Mock), and testosterone-treated (T tube) female mice, (D) the number of infected male mice over time, (E) CFU/bladder 28 days PI in male mice, (F) the number of infected female mice over time, (G) CFU/bladder 24 hours PI in female mice, (H) CFU/bladder 28 days PI in female mice, (I) estrogen levels in naive, empty tube (Mock), or testosterone-treated (T tube) female mice. (J) Spider plot shows cytokine expression 24 hours PI in mock- and testosterone-treated female mice. (K) Heatmap shows unsupervised hierarchical clustering of the 9 significantly different analytes between mock- and testosterone-treated female mice 24 hours PI, analyzed by t test, FDR-adjusted P value; q < 0.15. Analyte P and q values are presented in Table 2. (L) Graphs show the number and percentage of eosinophils in bladders 24 hours PI. See Supplemental Figure 3 for additional immune cell populations. Data are pooled from 2–4 experiments, n = 4–10 mice/group in each experiment, except in A and F, which are a single experiments representative of 2–4 independent experiments. In B, C, E, G–I, and L each dot is 1 mouse, and lines are medians. In C, H, and L, ***P < 0.001, ****P < 0.0001, Mann-Whitney test, FDR q = 0.0009 to correct for multiple testing of immune populations analyzed in this figure and accompanying Supplemental Figure 3.

Copyright © 2026 American Society for Clinical Investigation
ISSN 2379-3708

Sign up for email alerts