Go to The Journal of Clinical Investigation
  • About
  • Editors
  • Consulting Editors
  • For authors
  • Publication ethics
  • Publication alerts by email
  • Transfers
  • Advertising
  • Job board
  • Contact
  • Physician-Scientist Development
  • Current issue
  • Past issues
  • By specialty
    • COVID-19
    • Cardiology
    • Immunology
    • Metabolism
    • Nephrology
    • Oncology
    • Pulmonology
    • All ...
  • Videos
  • Collections
    • In-Press Preview
    • Resource and Technical Advances
    • Clinical Research and Public Health
    • Research Letters
    • Editorials
    • Perspectives
    • Physician-Scientist Development
    • Reviews
    • Top read articles

  • Current issue
  • Past issues
  • Specialties
  • In-Press Preview
  • Resource and Technical Advances
  • Clinical Research and Public Health
  • Research Letters
  • Editorials
  • Perspectives
  • Physician-Scientist Development
  • Reviews
  • Top read articles
  • About
  • Editors
  • Consulting Editors
  • For authors
  • Publication ethics
  • Publication alerts by email
  • Transfers
  • Advertising
  • Job board
  • Contact
A standardized immune phenotyping and automated data analysis platform for multicenter biomarker studies
Sabine Ivison, Mehrnoush Malek, Rosa V. Garcia, Raewyn Broady, Anne Halpin, Manon Richaud, Rollin F. Brant, Szu-I Wang, Mathieu Goupil, Qingdong Guan, Peter Ashton, Jason Warren, Amr Rajab, Simon Urschel, Deepali Kumar, Mathias Streitz, Birgit Sawitzki, Stephan Schlickeiser, Janetta J. Bijl, Donna A. Wall, Jean-Sebastien Delisle, Lori J. West, Ryan R. Brinkman, Megan K. Levings
Sabine Ivison, Mehrnoush Malek, Rosa V. Garcia, Raewyn Broady, Anne Halpin, Manon Richaud, Rollin F. Brant, Szu-I Wang, Mathieu Goupil, Qingdong Guan, Peter Ashton, Jason Warren, Amr Rajab, Simon Urschel, Deepali Kumar, Mathias Streitz, Birgit Sawitzki, Stephan Schlickeiser, Janetta J. Bijl, Donna A. Wall, Jean-Sebastien Delisle, Lori J. West, Ryan R. Brinkman, Megan K. Levings
View: Text | PDF
Resource and Technical Advance Immunology Transplantation

A standardized immune phenotyping and automated data analysis platform for multicenter biomarker studies

  • Text
  • PDF
Abstract

The analysis and validation of flow cytometry–based biomarkers in clinical studies are limited by the lack of standardized protocols that are reproducible across multiple centers and suitable for use with either unfractionated blood or cryopreserved PBMCs. Here we report the development of a platform that standardizes a set of flow cytometry panels across multiple centers, with high reproducibility in blood or PBMCs from either healthy subjects or patients 100 days after hematopoietic stem cell transplantation. Inter-center comparisons of replicate samples showed low variation, with interindividual variation exceeding inter-center variation for most populations (coefficients of variability <20% and interclass correlation coefficients >0.75). Exceptions included low-abundance populations defined by markers with indistinct expression boundaries (e.g., plasmablasts, monocyte subsets) or populations defined by markers sensitive to cryopreservation, such as CD62L and CD45RA. Automated gating pipelines were developed and validated on an independent data set, revealing high Spearman’s correlations (rs >0.9) with manual analyses. This workflow, which includes pre-formatted antibody cocktails, standardized protocols for acquisition, and validated automated analysis pipelines, can be readily implemented in multicenter clinical trials. This approach facilitates the collection of robust immune phenotyping data and comparison of data from independent studies.

Authors

Sabine Ivison, Mehrnoush Malek, Rosa V. Garcia, Raewyn Broady, Anne Halpin, Manon Richaud, Rollin F. Brant, Szu-I Wang, Mathieu Goupil, Qingdong Guan, Peter Ashton, Jason Warren, Amr Rajab, Simon Urschel, Deepali Kumar, Mathias Streitz, Birgit Sawitzki, Stephan Schlickeiser, Janetta J. Bijl, Donna A. Wall, Jean-Sebastien Delisle, Lori J. West, Ryan R. Brinkman, Megan K. Levings

×

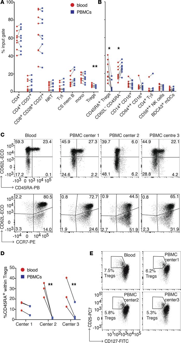
Figure 3

Effects of cryopreservation on standardization.

Options: View larger image (or click on image) Download as PowerPoint
Effects of cryopreservation on standardization.
Peripheral blood from he...
Peripheral blood from healthy subjects was either analyzed immediately or processed into PBMCs and cryopreserved for later analysis with the same DuraClone panels. Raw data were analyzed manually at one center. Data are from 3 subjects analyzed at 3 different sites (n = 9); unfractionated blood was only analyzed at the collection site. The identity of the parent gates is shown in Supplemental Table 1. Representative populations as measured in blood versus PBMCs with (A) CV <20% or (B) CV >20% as shown in Figures 1 and 2. *P < 0.05, **P < 0.01, multiple t test with FDR adjustment according to Benjamini, Hochberg, and Yekutiel. (C) Representative data from 1 individual for naive/memory CD4+ T cell proportions detected in blood or in replicate samples of cryopreserved PBMCs analyzed at 3 different centers (sites 1–3). (D) The proportion of CD45RA+ Tregs (of total Tregs) in 3 different individuals was measured in unfractionated blood or PBMCs. **P < 0.01, 2-way repeated-measures ANOVA with Šidák’s multiple comparison test. (E) Representative data from Tregs quantified in blood or replicate samples of cryopreserved PBMCs analyzed at 3 different centers. CS mem B, class-switched memory B cells; mono, monocytes.

Copyright © 2026 American Society for Clinical Investigation
ISSN 2379-3708

Sign up for email alerts